
中信證券:從 “化存量” 到 “遏新增”

核心觀點 2023 年 11 月 6 日,財政部繼 2022 年 5 月和 7 月之後再次發佈隱債問責案例。可見在隱性債務 “化存量” 的背景下,中央也保持着 “遏新增” 的態度,嚴肅查處新增隱性債務和隱性債務化解不實等違法違規行為。此輪隱債問責和 2022 年兩輪有何不同,以及在當下特殊再融資債密集落地、融資平台化債加速的背景下有何特殊之處,值得進一步探討。
核心觀點
2023年11月6日,財政部繼2022年5月和7月之後再次發佈隱債問責案例。可見在隱性債務“化存量”的背景下,中央也保持着“遏新增”的態度,嚴肅查處新增隱性債務和隱性債務化解不實等違法違規行為。此輪隱債問責和2022年兩輪有何不同,以及在當下特殊再融資債密集落地、融資平台化債加速的背景下有何特殊之處,值得進一步探討。
2023年11月6日,財政部通報8起隱債問責案例,問責範圍進一步擴大。從通報金額來看,本輪通報涉及隱債金額達 475.16 億元,遠高於 2022 年兩次通報的金額。從通報原因來看,本輪通報包含政府要求地方國企墊資,地方國企代政府向銀行融資,代理銀行為政府墊付資金長期未清算,企業融資借新還舊造成化債不實等方面。此外,本輪問責首次通報了兩起銀行違規向地方政府提供融資新增隱債的案例,問責範圍進一步擴大。
本輪隱債問責通報彰顯一以貫之的隱債“遏增化存”態度。隨着一攬子化債的有序推進,部分化債資金落實到主體,地方債務壓力得到一定程度緩解,由此也帶動投資者情緒,城投債市場顯得暖意洋洋。在此時點,財政部選擇通報隱債問責案例,恩威並施,旨在重申隱債“遏增化存”的決心,以實際行動展現“防止一邊化債一邊新增”的態度。
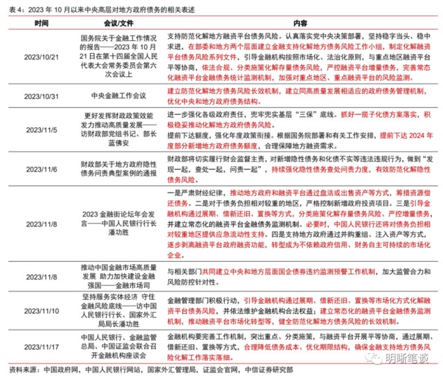
10月末以來化債表述一脈相承,後續金融化債可期。10 月中央金融工作會議提出 “建立防範化解地方債務風險長效機制” 後,各類會議表述一脈相承,包括本輪隱債問責,均表現出對於地方債務管控的高度重視。除此之外,中央金融工作會以後,中國人民銀行行長潘功勝也提到要引導金融機構通過展期、借新還舊、置換等方式協助化解融資平台債務風險;11 月 17 日,央行等三部門召開金融機構座談會,強調金融支持地方債務風險化解的重要性。在此背景下,後續金融化債可期,國有大行協助展期置換、中央創設應急流動性金融工具鼓勵地方法人銀行參與化債、資產管理公司協助重組或牽頭設立化債資金等化債模式或將陸續跟進。
正文
解讀隱債問責案例
2023 年 11 月 6 日,財政部繼 2022 年 5 月和 7 月之後再次發佈隱債問責案例,可見在一攬子化債如火如荼開展的當前,中央對於隱性債務 “遏新增” 的高度重視,嚴肅查處新增隱性債務和隱性債務化解不實等違法違規行為,始終保持 “防止一邊化債一邊新增” 的高壓態勢。而本輪隱債問責和 2022 年的兩度隱債問責有何不同,以及在當下特殊再融資債密集落地、融資平台化債加速的背景下又有何特殊之處,值得我們進一步探討。
2023年11月6日,財政部通報8起隱債問責案例,政策補丁逐步落實。從通報金額來看,本輪問責涉及隱債金額達 475.16 億元,遠高於 2022 年兩次通報的分別為 47.60 億元和 80.35 億元的隱債金額。從通報原因來看,本輪問責可歸納為政府要求地方國企墊資,地方國企代政府向銀行融資,代理銀行為政府墊付資金長期未清算,企業融資借新還舊造成化債不實等方面。從發生地區來看,本輪問責覆蓋湖北、廣西柳州、陝西西安、河南許昌、四川成都、江西景德鎮等多個地區。
對比2022年財政部兩次案例通報,本輪隱性債務查處問責力度有所強化。本輪隱債問責首次通報了兩起銀行違法違規向地方政府及其部門提供融資及相關服務新增隱性債務的案例,將監管鏈條由地方國企延伸至金融機構,可見問責範圍進一步擴大,問責力度進一步強化,有效防範化解隱性債務風險。

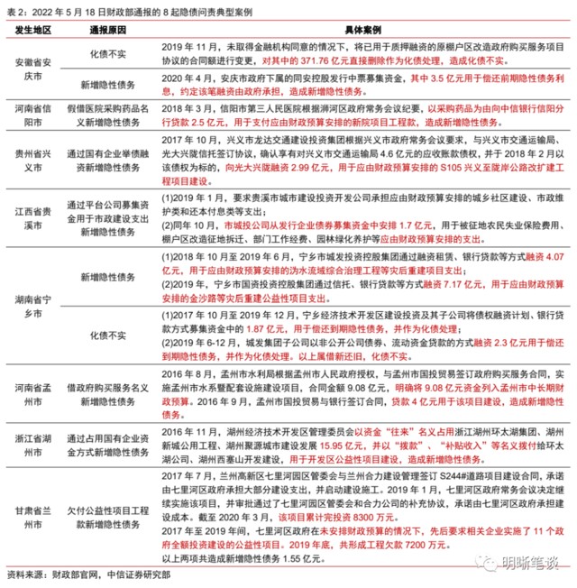
2022年5月18日,財政部繼2018年以來首次通報8起隱債問責案例。從通報背景來看,此次問責呼應 2022 年 4 月 18 日央行 23 條支持經濟金融舉措中提出的 “按市場化原則保障融資平台公司合理融資需求”,在釋放政策放鬆信號的同時強調要遏制隱性債務新增。
從發生地區來看,此次問責案例涉及安徽安慶、河南信陽和孟州、貴州興義、江西貴溪、湖南寧鄉、浙江湖州、甘肅蘭州等地的城投公司和地方政府。
從通報原因來看,此次問責聚焦於隱債新增和化解不實兩大問題。新增隱債方式包括通過地方平台發行債券、銀行貸款等方式融資用於本應由財政預算安排支出的公益性項目建設;佔用國有企業資金,欠付公益性項目工程款等造成政府隱性債務的增加。化債不實包括直接刪除合同債務、融資借新還舊兩種途徑。從通報金額來看,此次問責涉及的地方政府隱債規模為 47.60 億元。

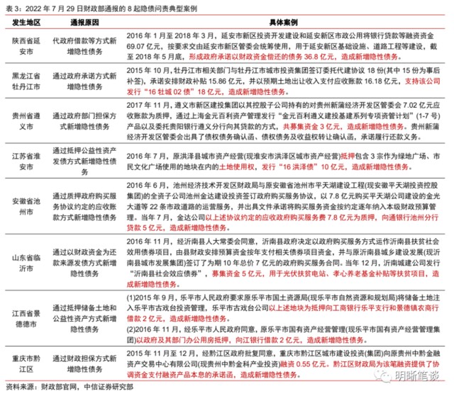
2022年7月29日,財政部再次通報8起隱債問責案例。從發生時間來看,此次披露的案例集中在 2015-2018 年,即 2018 年隱債甄別完成前的違法違規行為。
從發生地區來看,此次問責案例涉及陝西延安、黑龍江牡丹江、貴州遵義、江蘇淮安、安徽池州、山東臨沂、江西景德鎮、重慶黔江等地的城投公司和地方政府。
從通報原因來看,城投平台通過政府承諾、政府擔保、抵押儲備土地和公益性資產、質押政府購買服務協議的應收賬款等方式貸款或發債,形成新增隱性債務。從通報金額來看,此次問責案例涉及的地方政府隱債規模為 80.35 億元。2022 年以來的連續兩次問責再次彰顯監管部門對於防控隱性債務的決心。

化債態度一以貫之
本輪問責貫徹落實中央金融工作會議精神,與7月政治局會議一脈相承。2023 年 7 月 24 日,政治局會議對地方政府債務定調 “要有效防範化解地方債務風險,制定實施一攬子化債方案”,釋放出本輪地方債務風險化解的重要信號。2023 年 10 月 31 日,中央金融工作會議強調 “建立防範化解地方債務風險長效機制,建立同高質量發展相適應的政府債務管理機制”,再度彰顯對於地方債務管理的高度重視。
中央“遏新增、化存量”的化債態度一以貫之,嚴禁新增地方隱性債務是政策底線。繼 2023 年特殊再融資債重啓發行後,部分化債資金落實到主體,地方債務壓力得到一定程度的緩解,而財政部選擇在此時點通報隱債問責案例,對新增隱性債務和化債不實等違法違規行為予以嚴肅處理,充分彰顯 “堅決遏制隱性債務增量,妥善處置和化解隱性債務存量” 的決心,以實際行動展現 “防止一邊化債一邊新增” 的態度,不斷地深化和推進化債工作。
在財政發力化債的背景下,金融機構的後續參與值得期待。
2023 年 11 月 8 日,央行行長潘功勝在 2023 年金融街年會上表示 “引導金融機構通過展期、借新還舊、置換等方式,分類施策化解存量債務風險、嚴控增量債務,並建立常態化的融資平台金融債務監測機制。必要時,中國人民銀行還將對債務負擔相對較重地區提供應急流動性支持”。2023 年 11 月 17 日,中國人民銀行、金融監管總局、中國證監會聯合召開金融機構座談會中提到 “確保金融支持地方債務風險化解工作落實落細”。由此可見,本輪債務化解工作強調的一攬子化債,除財政發力外,金融化債也必不可少,後續國有大行協助展期置換、中央創設應急流動性金融工具(SPV)鼓勵地方法人銀行參與化債、資產管理公司(AMC)協助重組或牽頭設立化債資金等化債模式或將陸續跟進。

未來化債進程繼續,可關注化債積極區域困境反轉機會,但仍需警惕輿情擾動。
特殊再融資債持續推進的背景下,金融機構支持地方化債將進一步得到落實落細,部分區域的短期債務壓力料將得到緩解,信用風險或隨着化債支持與存量債務的壓降逐漸出清。
而在城投市場的短端博弈情緒充分帶動下,短端信用利差也被壓至歷史低位,城投板塊收益挖掘更應多措並舉。一方面,在化債背景下,仍可繼續博弈此前囿於輿情地區 “困境反轉” 後帶來的配置機遇;另一方面,隨着部分化債資金落實到主體,公告提前兑付存量債券的城投平台數量也明顯增加,可以關注城投平台公告提前兑付後標的債券估值下行所帶來的收益空間。
信用融資概覽
10月信用債發行規模基本持平,淨融資額由負轉正。2023 年 10 月,主要口徑下信用債發行約 9417 億元,到期規模約 8880 億元,實現淨融資額 537 億元。環比來看,10 月信用債發行與 9 月基本持平,到期規模有所下行,淨融資額由負轉正,其中償還規模較 9 月下降 16%,淨融資規模上升約 1486 億。同比來看,信用債償還規模較去年同期基本持平,而發行規模略有下行,淨融資規模回落約 656 億元。

融資環境邊際趨緊,10月城投債發行規模環比下降,淨融資額持續維持低位。2023 年 10 月,城投債發行規模約 3522 億元,償還規模約 3293 億元,實現淨融資額約 229 億元。環比來看,10 月城投債發行規模和償還規模分別環比下滑 15% 和 13%,淨融資規模與 9 月基本持平;同比來看,城投債市場發行量和償還量均有所上行,同比分別提高 21% 和 32%,淨融資額與去年同期相比減少約 200 億元。

10月產業債發行規模環比上行,淨融資額由負轉正。2023 年 10 月,產業債發行規模約 5895 億元,到期規模約 5587 億元,實現淨融資規模 308 億元。環比來看,產業債發行規模較 9 月上升 8%,償還規模下降 17%,淨融資額上升約 1584 億元;同比來看,產業債發行規模較去年同期減少 21%,融資規模下降約 457 億元。
10月地產板塊發行規模環比增長,淨融資情況邊際回暖。2023 年 10 月,地產債發行規模約 223 億元,到期規模約 303 億元,實現淨融資規模-80 億元。9 月受市場輿情影響,地產債的發行與融資規模均出現大幅下滑,10 月市場行情出現邊際回暖。環比來看,地產債發行規模較 9 月上升 25%,淨融資額提高約 134 億元;同比來看,地產債發行規模較去年同期減少 43%,淨融資規模回落約 89 億元。

10月煤炭債發行和淨融資規模均環比回落。2023 年 10 月,煤炭債發行規模約 180 億元,到期規模約 333 億元,實現淨融資規模-153 億元。環比來看,煤炭債發行規模較 9 月下滑 13%,淨融資額回落約 41 億元;同比來看,煤炭債發行規模較去年同期上升 15%,淨融資規模上升約 98 億元。
10月鋼鐵債發行規模環比同比均大幅上升,淨融資規模自7月以來首次回升。2023 年 10 月,鋼鐵債發行規模為 192 億元,到期規模約 190 億元。環比來看,鋼鐵債發行規模較 9 月上升 67%,淨融資額環比增加約 23 億元;同比來看,鋼鐵債發行規模較去年同期增加 284%,增長幅度較高,淨融資規模上升約 99 億元。

10月主要口徑下信用債推遲或取消發行規模為353億元。
分地區來看,全國共 14 個地區出現信用債的推遲或取消發行,其中北京、江蘇和上海信用債推遲或取消發行規模排在前三,分別為 65 億元、51 億元和 41 億元。分評級來看,AAA 級和 AA+ 級主體推遲或取消發行佔比相對較高,分別為 257 億元和 65 億元,佔比分別為 76% 和 19%。

10月全口徑下信用債終止審查金額佔比有所回升。10 月 “已通過發審會 + 註冊生效” 的信用債金額共 6123 億元,較 9 月規模上升近千億;10 月 “終止審查” 的項目數量共 49 只,“終止審查” 的項目計劃發行金額為 794 億元,金額佔比為 11.48%,終止審查佔比與 9 月數值 4.65% 相比上升幅度較大。

10月主體評級或展望調低的債券涉及9家主體。2023 年 10 月,共有 9 家主體的評級等級或評級展望出現了下調,涉及債券 142 只。從地域分佈的角度看,9 月評級調低主體分佈相對集中,其中廣東共有 5 家,北京共有 3 家,天津有 1 家;從行業的角度看, 5 家主體屬於房地產領域,2 家主體屬於工業領域,其餘 2 家分別屬於公用事業領域和日常消費領域。
本文作者:明明,來源:,原文標題:《從 “化存量” 到 “遏新增”》
明明 S1010517100001
風險提示及免責條款
市場有風險,投資需謹慎。本文不構成個人投資建議,也未考慮到個別用户特殊的投資目標、財務狀況或需要。用户應考慮本文中的任何意見、觀點或結論是否符合其特定狀況。據此投資,責任自負。
