
Omdia: Panel suppliers consider automotive display panel systems business as an important source of revenue

Panel suppliers are increasingly relying on the automotive industry as their main source of revenue. By 2023, AUO Corporation, Innolux, Tianma, Japanese display companies, and LG Display will consider the automotive industry as an important revenue pillar. Both automakers and panel suppliers are focusing on technological innovation and supply chain strategies to meet the growing demand for dashboards and central control screens while reducing costs. At the same time, there is fierce competition in the market from new players such as BOE, CSOT, and HKC, who are entering the market with competitive prices and FOG models, putting pressure on traditional panel suppliers. Established panel suppliers are also expanding into the first-tier business and have achieved some success
According to the Zhitong Finance and Economics APP, Omdia stated in a report that panel suppliers are increasingly relying on the automotive industry as their main source of revenue. By 2023, the automotive industry will become an important revenue pillar for several major panel suppliers: AUO Corporation (16%), Innolux Corporation (23%), Tianma (25%), Japan Display Inc. (55%), and LG Display (9%). AUO Corporation, Innolux Corporation, and Tianma are pioneering companies in the full display module business. Despite minimal growth in shipments, their revenue has begun to see significant increases.
As light vehicle production remains stagnant and automotive display panel shipments remain stable, automotive manufacturers and panel suppliers are actively seeking growth. They are focusing on technological innovation, enhanced features and applications, as well as adopting new business models and supply chain strategies. Since 2016, major car manufacturers including General Motors, Ford, BMW, Volkswagen, and Stellantis have started direct business dealings with panel suppliers to meet the increasing demand for dashboards and central control screens, and to seek cost reduction and display panel technological innovation.
Traditional automotive display panel manufacturers not only face pressure from automotive manufacturers in terms of price and performance requirements but also face fierce competition from new players in the industry such as BOE, CSOT, and HKC. These new market entrants disrupt the market significantly with highly competitive prices and FOG (Flexible Printed Circuit Board and Glass Circuit Board Assembly, i.e., without a backlight but including the driver IC unit) mode shipments.
For example, BOE entered the automotive display panel market after acquiring Varitronix in 2016. CSOT started producing Low-Temperature Polysilicon (LTPS) LCD panels for the automotive field in 2018, while HKC entered the market at the end of 2019. In response to price declines and profit shrinkage, established panel suppliers such as Innolux Corporation, Sharp, AUO Corporation, and Tianma have expanded into tier-one businesses since 2019 and have achieved some significant successes. The influx of new players not only intensifies competition but also stimulates innovation, forcing traditional companies to adjust and expand their product range.
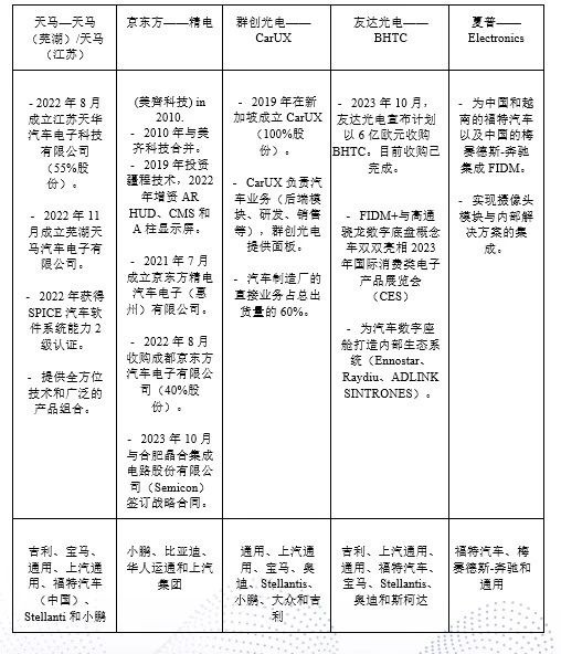
Table 1: Automotive Tier-One Supplier Business Situation of Panel Suppliers in the First Half of 2024

Source: Omdia
After significant improvements in technology and expanding business coverage, the automotive business became an important revenue pillar for AUO Corporation (16%), Innolux Corporation (23%), Tianma (25%), and Japan Display Inc. (55%) in 2023. In 2019, Innolux Corporation established a wholly-owned subsidiary, CarUX, and successfully transformed it into a tier-one company with multiple large comprehensive display panel projects In 2023, AUO Corporation merged with BHTC to improve the business matrix of smart travel and drive its transformation towards becoming a provider of intelligent cockpit solutions. In 2022, Tianma established Jiangsu Tianhua Automotive Electronics Technology Co., Ltd. and Wuhu Tianma Automotive Electronics Co., Ltd. to expand its business in first-level display module assembly. In summary, although the shipment growth rate of these three panel suppliers is relatively low in 2023, their revenue growth rate still reached double digits.
Table 2: 2023 Performance of Major Panel Suppliers in the Automotive Business

Source: Financial reports of respective companies and Omdia
