
JD Industrial plans to go public in Hong Kong! Liu Qiangdong holds 3.68% of the shares

JD Industrial Co., Ltd. submitted a prospectus to the Hong Kong Stock Exchange on September 30th, planning to list on the main board in Hong Kong. The company focuses on MRO procurement services and is ranked first in the Chinese market in terms of transaction volume in 2023. JD Industrial's transaction volume is expected to grow from 17.4 billion yuan in 2021 to 26.1 billion yuan in 2023, with an average annual growth rate of 22.5%. The IPO proceeds will be used to enhance supply chain capabilities and business expansion. Liu Qiangdong holds a 3.68% stake through Max I&P Limited
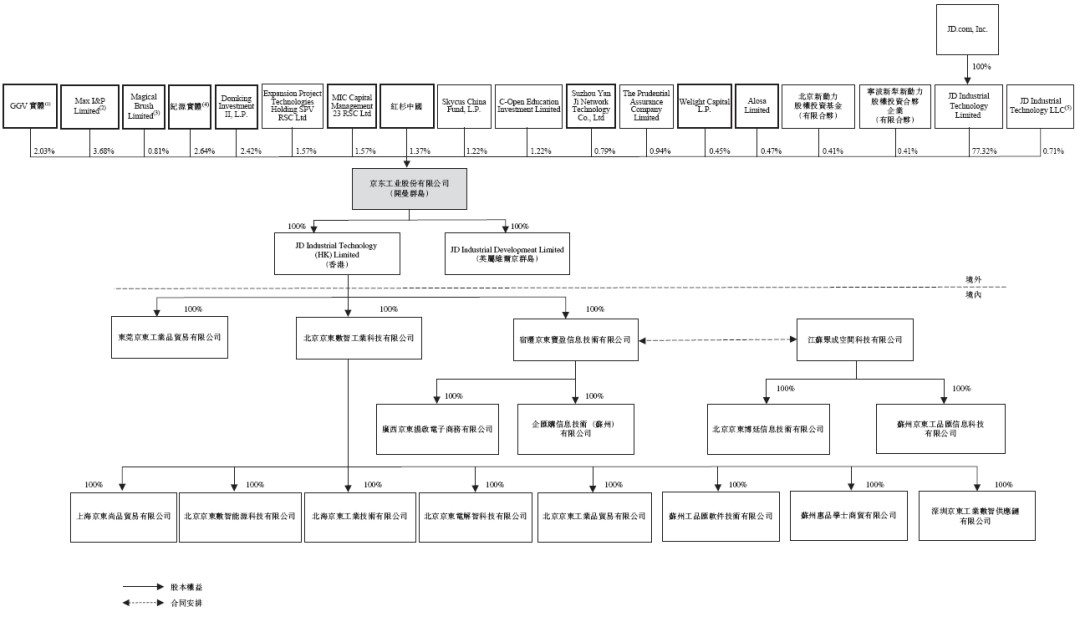
On September 30, the day before National Day, JINGDONG Industrials, Inc. ("京东工业"), from Beijing, submitted its prospectus to the Hong Kong Stock Exchange, planning to list on the main board in Hong Kong.

JINGDONG Industrials focuses on supply chain technology and services for MRO procurement. According to data from Zhoushi Consulting, based on the transaction volume in 2023, JINGDONG Industrials ranks first in the Chinese MRO procurement service market, with a scale twice that of the second place. As the company expands into a broader industrial supply chain market, based on the transaction volume in 2023, JINGDONG Industrials has become the largest service provider in China's industrial supply chain technology and service market, with a market share of 4.1%.
From 2021 to 2023, JINGDONG Industrials' transaction volume increased from approximately 17.4 billion yuan to 26.1 billion yuan at a compound annual growth rate of 22.5%.
In the prospectus, JINGDONG Industrials stated that the net proceeds from the IPO will be mainly used to further enhance industrial supply chain capabilities; expand business across regions; potential strategic investments or acquisitions; and for general corporate purposes and operational capital needs.
According to the prospectus, in the shareholder structure before listing, Mr. Liu Qiangdong's JD Group (09618.HK, JD.NASDAQ) holds 77.32% through JD Industrial Technology Limited;
Mr. Liu Qiangdong holds 3.68% through Max I&P Limited;

In terms of financial data, JINGDONG Industrials had a net loss of 1.3 billion yuan in 2021 and 1.3 billion yuan in 2022, turning a profit of 4.8 million yuan in 2023. In the first half of this year, JINGDONG Industrials had a net profit of 290 million yuan, with a net profit margin of 3.4%, compared to a net loss of 190 million yuan in the same period in 2023.
Since its establishment, JINGDONG Industrials has completed approximately $230 million Series A financing in August 2020 and $300 million Series B financing in March 2023, with investors including GGV Capital, Sequoia China, CPE, Mubadala Investment, 42XFund, M&G, EQT AB, among others.
After completing the Series B financing, JINGDONG Industrials was valued at around $6.7 billion
