
After the thaw, how will trade frictions unfold?

Trump's recent statements on tariffs have become more moderate, influenced by factors such as the financial market, inflation, and the midterm elections. In the short term, the stability of the financial market may constrain Trump, while in the medium term, as low-priced inventory is consumed and inflationary pressures from tariffs arise, inventory and inflation will become key factors. In the long term, next year's midterm elections will be a fundamental constraint on Trump. Historical data shows that voters' perceptions of the economy will solidify before the elections. The China-U.S. trade friction has gone through multiple reversals, ultimately reaching a Phase One agreement in 2020
Trump's recent statements on tariffs have become more moderate due to the "negative constraints" he faces from the financial markets, inflation, and the midterm elections gradually approaching.
In the short term, the stability of the financial markets may impose constraints on him, and the Trump team may have a certain psychological threshold regarding U.S. Treasury bonds and stocks. In the medium term, as the low-priced inventory accumulated from "rushing imports" in the first quarter of the U.S. is gradually consumed, and the inflation effects from tariffs taking effect in April become evident in the second and third quarters, inventory and inflation pressures will become key factors constraining the Trump team. Particularly, the actual GDP annualized quarter-on-quarter growth rate for Q1 2025 in the U.S. recorded only -0.3%, lower than the expected -0.2% and the previous value of 2.4%. In the long term, the midterm elections for Congress next year will be the fundamental constraint on Trump. Based on the historical data from the past few midterm elections, polls have generally stabilized a year prior (i.e., in November and December of the first year of the presidential term), and voters' perceptions of the economy will gradually "solidify." Therefore, as we enter the midterm election preparation period in the fourth quarter of this year, the constraints on Trump from Congress may become more apparent.



During Trump's previous term, it took 22 months from the start of trade frictions to reach the first phase of the trade agreement, experiencing multiple reversals.
Based on China's import statistics, China completed 62% of the goods procurement scale stipulated in the first phase of the trade agreement. On March 22, 2018, U.S. President Trump signed a presidential memorandum to impose large-scale 25% tariffs on goods imported from China based on the results of the Section 301 investigation, marking the beginning of trade frictions between the U.S. and China. The two sides reached a consensus three times in May 2018, December 2018, and June 2019 to stop imposing new tariffs, but subsequently, the U.S. unilaterally escalated tariffs on China three times in July 2018, May 2019, and August 2019, leading to setbacks in negotiations. It wasn't until January 2020 that the U.S. and China officially signed the first phase of the trade agreement, with the U.S. reducing some tariffs, bringing the previous round of trade frictions to a close. According to research by PIIE, from January 2020 to November 2021, based on China's import statistics, China completed 62% of the goods procurement scale, with procurement scales of 76%, 62%, and 47% respectively in agricultural products, industrial manufactured goods, and energy products

The actual progress of China-U.S. economic and trade negotiations is closely related to the economic resilience of both sides and the choices of third-party countries.
If China and the U.S. enter a substantive negotiation phase later, various so-called "structural reforms" and so-called "non-tariff barriers" may be the main conditions for Trump's exchanges with China. From the current U.S. demands, this round of trade negotiations between the U.S. and various countries is no longer focused solely on tariff reductions or bulk commodity purchases, but places greater emphasis on institutional issues such as non-tariff barriers, subsidy policies, and market access. The subsequent China-U.S. trade negotiation process is expected to be summarized as a "three-step" approach: first, breaking the ice; second, negotiating and communicating on how the U.S. can make concessions on unilateral tariffs and establish a dialogue mechanism, and establishing a normalized dialogue mechanism; finally, engaging in continuous negotiation and gaming around the core issues of concern to both parties.

In a neutral scenario, assuming that the U.S. will reduce tariffs on China to around 60% starting mid-year and maintain this until the end of the year, while possibly granting more flexible exemptions at the industry level. In this scenario, based on our static calculations, the tariffs imposed by the U.S. this year will drag down China's exports and GDP by approximately 8.4 and 0.9 percentage points, respectively. Considering that companies at the micro level may have certain countermeasures and arrangements in response to the increased tariffs, the occurrence and transmission of related impacts may have a certain lag. After considering the exempt industries under "reciprocal tariffs" and simply considering potential substitution effects, we estimate that the various tariff measures from the White House since the beginning of the year may cumulatively raise the PCE deflator index by about 1.1%, with the short-term peak and long-term steady-state values of the drag on U.S. GDP potentially reaching 1.0% and 0.4%, respectively.
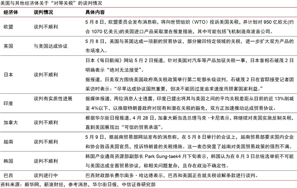
The actual progress of China-U.S. negotiations is closely related to the economic resilience of both sides and is a complex dynamic game process. The actual progress of China-U.S. negotiations is also related to the choices of third-party countries. Currently, the U.S. has only reached an agreement with the UK on "reciprocal tariffs," while negotiations with major trading partners such as the EU, Japan, Canada, Vietnam, and South Korea have encountered certain obstacles.

China's telecommunications equipment, consumer electronics, and clothing industries have a higher probability of obtaining U.S. tariff exemptions in the future due to their high market share in the international market and high dependence on U.S. imports
To alleviate the pressure faced by certain industries and retailers in the United States, the U.S. government has conducted several rounds of product exemptions during the last trade friction, mainly focusing on industries with high trade dependence on China and strong comparative advantages in China. According to our calculations, as of 2023, China's international market shares for telecommunications equipment, electronic data processing and office equipment, and clothing are 37.4%, 30.2%, and 30.1%, respectively, indicating that these products have strong competitiveness. As of 2024, the U.S. import dependence on office machines and automatic data processing equipment, telecommunications recording and replay devices and equipment, and clothing and clothing accessories from China are 21.3%, 39.4%, and 22.7%, respectively, which are also at a high level among various industries. Therefore, industries such as telecommunications equipment, consumer electronics, and clothing have a greater probability of subsequently obtaining tariff exemptions from the United States.



Macroeconomic Operation Tracking: April Foreign Trade Exports Remain Resilient Amid Tariff Storm.
Driven by "grabbing transshipment" to regions such as ASEAN and the export boost from exempted industries to the U.S., the export growth rate in April recorded 8.1%, significantly exceeding market expectations. By country and region, in April, China's export growth to ASEAN and Latin America recorded high levels, which may reflect foreign trade enterprises "grabbing transshipment" overseas. The decline in export growth to the U.S. in April was smaller than market expectations, mainly because the "reciprocal tariff" exempted industries are accelerating exports to the U.S. From the perspective of export product structure, in April, the semiconductor industry chain and machinery and transportation equipment had a significant pull on exports, while labor-intensive product exports faced some pressure. In April, prices continued to be weak, with both CPI and PPI meeting market expectations. The negative impact of tariffs on PPI has first appeared in the upstream resource sector. A comprehensive assessment of the current overall price environment estimates that the year-on-year growth rate of the domestic comprehensive price index in April is approximately -0.96%, a decrease from -0.90% in March and -0.84% for the entire first quarter, indicating that the "low price" characteristic remains significant. This week, the market is focused on China's import and export and price data for April, as well as the Federal Reserve's May interest rate meeting resolution. Next week, attention will be on the U.S. CPI data for April and China's financial data for April.



Article authors: Yang Fan, Max Gao, Yao Yuan, Zhang Liyang, Wei Si'an, Source: CITIC Securities Research, Original title: "Macroeconomics | How will trade frictions evolve after the China-U.S. ice-breaking talks?"
Risk Warning and Disclaimer
The market has risks, and investment requires caution. This article does not constitute personal investment advice and does not take into account the specific investment objectives, financial situation, or needs of individual users. Users should consider whether any opinions, views, or conclusions in this article are suitable for their specific circumstances. Investment based on this is at your own risk
