
今天最火爆的話題:騰訊嘗試強制 6 點下班!

網友炸鍋了:“其他公司能學一下嗎?”
正當互聯網大廠們如火如荼實行大小周、996、007 時,一家互聯網巨頭卻反其道而行,試行 “強制不加班雙休” 政策,並迅速衝上熱搜。

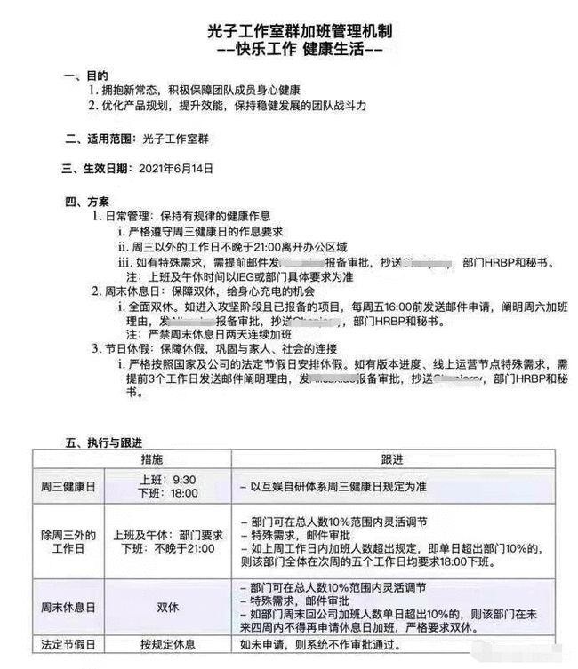
曝光的截圖顯示,騰訊旗下光子工作室羣提倡 “快樂工作,健康生活”,自 6 月 14 日起,光子工作室將嚴格遵守週三健康日,週三 18:00 下班,其他工作日不晚於 21:00 離開辦公區域,如果有特殊需要要提起報備審批。
同時,公司保障員工雙休,嚴格按照法定節假日休假,如果因特殊情況需要加班,必須提前向領導申請並闡明理由。

對此,騰訊光子工作室羣回應道,為鼓勵員工勞逸結合,進一步提升工作效率,同時也更好地關注身心健康,留出更多時間陪伴家人,在近期推出了此項措施。
不過也有網友表示:“工作量沒變的話,只是換個地方加班而已”,“是不是加上下班時間不許遠程接入辦公系統就更好了?”
公開資料顯示,光子工作室羣成立於 2008 年,是騰訊 IEG(互動娛樂事業羣)四大工作室羣之一。大家比較熟知的《和平精英》、《歡樂鬥地主》等系列都出自該工作室。
此 “不加班” 非彼 “不加班”
對騰訊光子工作室的新規,也有人提出了質疑。
紅星新聞表示,從網上流出的加班管理機制表上看,該工作室嚴格限制了上班時間。不過,“雙休” 確實是雙休,但 “不加班” 卻不是通常理解的不加班。
具體來看,自 6 月 14 日起,光子工作室將嚴格遵守週三健康日,週三 18:00 下班,其他工作日不晚於 21:00 離開辦公區域,如果有特殊需要提前報備審批。此外,週末全面雙休,節假日休假嚴格按照國家法定節假日安排休假。
如果加班人數超過部門的 10%,違規團隊下週五個工作日全體 6 點下班,週末違規加班的團隊,連續四周不準加班。
對比同行的 996,晚上 9 點前下班也稱得上是 “不加班” 了。如果嚴格按照規定作息,光子工作室員工每週的上班總時間為 49.5 小時(午休 1 小時),比 996 少 16.5 小時,相當於少上一天半的班。
而根據我國現行有關法律,實行每天 8 小時,每週 44 小時工作制。每天加班一般不超過 1 小時,特殊情況不能超過 3 小時,每個月不能超過 36 小時。
