
晶圓銷售量價齊升!中芯國際上半年營收增長 53%,毛利率飆升至 40% | 財報見聞

中芯國際發佈的財報顯示,該集團於上半年實現收入 37.45 億美元,同比增長 53%;毛利率為 40.1%,同比增加 13.3 個百分點。
在強勁的晶圓代工業務推動下,中芯國際上半年的收入和利潤均大幅上升。
8 月 26 日,中芯國際發佈的財報顯示,該集團於上半年實現收入 37.45 億美元,同比增長 53%;歸屬於上市公司股東的淨利潤 9.62 億美元,同比增長 13.6%;歸屬於上市公司股東的扣除非經常性損益的淨利潤 7.98 億美元,同比增長 119.9%;毛利率為 40.1%,同比增加 13.3 個百分點;淨利率為 32.0%,同比減少 1.7 個百分點; 基本每股收益 0.12 美元,略高於去年同期的 0.11 美元。


單從第二季度來看,公司實現營收 19.032 億美元,同比增長 41.6%,環比增長 3.3%,續創單季歷史新高;毛利率為 39.4%,同比增加 9.3 個百分點,環比減少 1.3 個百分點;期內公司擁有人應占淨利潤約 5.14 億美元,去年同期約為 6.88 億美元,同比下滑 25.2%。
對於上半年的業績,中芯國際表示,收入增長主要是由銷售晶圓數量的增加、平均售價上升和產品組合變動所致。銷售晶圓的數量由上年同期 330.4 萬片約當 8 吋晶圓增加 12.8% 至本報告期內 372.7 萬片約當 8 吋晶圓。平均售價 (銷售晶圓收入除以總銷售晶圓數量) 由上年同期 678 美元增加至本報告期內 938 美元。
約當 12 吋晶圓仍是其營收主要來源,佔比超過 67%,高於去年同期的 62.9%。

公司表示,2022 年上半年,在全球集成電路行業整體維持增長趨勢的大環境下,各細分領域的市場上呈現多極分化,全球晶圓代工產能由全面稀缺轉為結構性緊缺:
(1)以智能手機、個人電腦為代表的存量市場需求逐漸放緩;
(2)以物聯網、數據中心、人工智能、新能源汽車等為代表的新興增量市場對產能和技術創新提出了更高的要求;
(3)行業對產業鏈區域性調整的預期依然存在,基於對供應鏈區域化分割的擔憂,終端客户在地化生產需求加速,產生了在地化的產能缺口。
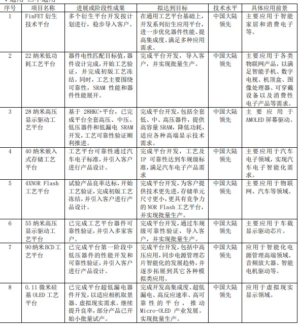
據悉,中芯國際成功開發了 0.35 微米至 FinFET 的多種技術節點,主要應用於邏輯工藝技術平台與特色工藝技術平台。報告期內,55 納米 BCD 平台第一階段已完成研發,進入小批量試產。

展望下半年,中芯國際表示,下半年智能手機仍然在消化庫存,消費電子需求疲軟,但結構性緊缺情況仍將繼續,汽車電子、綠色能源、工業控制等領域需求依然保持穩健增長。目前來看,這一輪週期調整至少要持續到明年上半年,何時結束要看接下來宏觀經濟走勢、消費端需求恢復節奏,以及行業去庫存情況。但集成電路行業需求增長和全球區域化趨勢不變,雖短期有調整,但本土代工製造長期邏輯不變,公司對其中長期成長依然充滿信心。
截至下午收盤,中芯國際 A 股股價漲近 1%,總市值超過 3180 億元。

