
美國貨幣政策何時轉向?

中信證券認為美聯儲最早將在明年一季度停止加息,若通脹明年回落節奏較為理想,最早或於明年二季度降息。
核心观点
本文采用经济三个维度六个指标,基于历史货币政策周期分析货币政策发生转向时的特征。历史复盘显示,美联储停止加息的时点往往是通胀开始回落、经济指标出现负增长或大幅放缓迹象之后,就业市场恶化之前;而降息时点则由劳动力市场恶化迹象以及消费或企业投资负增长信号触发。基于我们对于经济未来走势的分析和判断,我们认为美联储最早将在明年一季度停止加息,若通胀明年回落节奏较为理想,最早或于明年二季度降息。
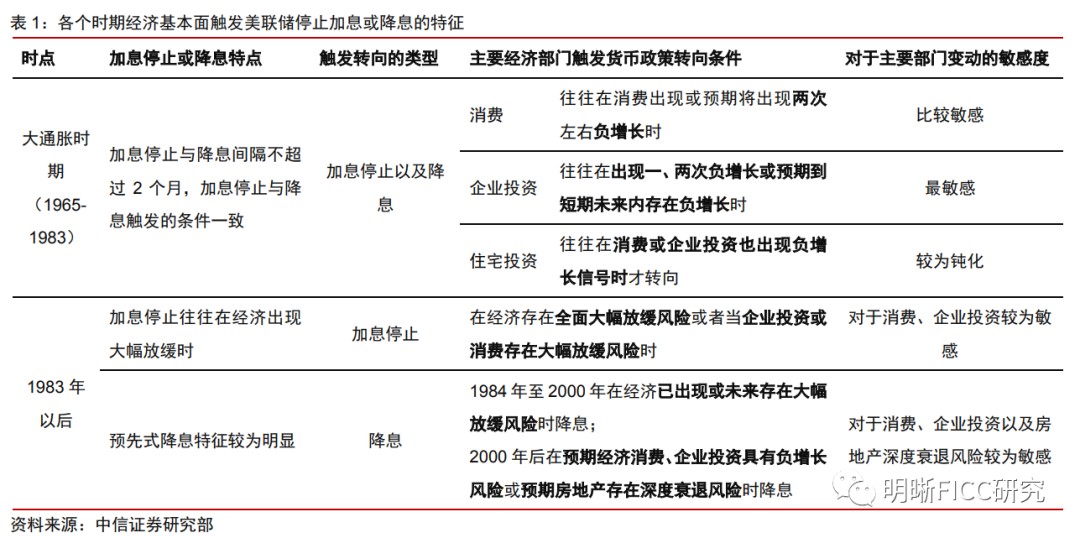
以经济三个维度六个指标推演此轮美国货币政策发生转向的时点。1977 年后美国货币政策以充分就业与物价稳定作为目标,因此美联储货币政策往往与通胀、就业等指标高度相关,进而我们选用通胀、就业、主要经济部门变动三个维度、六个指标,通过回顾历史货币政策周期以筛选出可以触发美国货币政策停止加息以及降息的指标以及相应的条件。
为抑制高通胀,美联储需待通胀明显回落后再开始货币政策转向,同时降息对于失业率回升时点以及新增非农就业人口变动十分敏感。历史经验表明美联储在通胀趋势性回落后进行货币政策转向才可有效地抑制通胀。而美联储降息对于失业率指标较为敏感,最晚在失业率较此前低点回升 0.3% 后 7 个月内会开始降息。同时,新增非农就业人数三个月平均值向下突破 10 万人对于降息时点也具有较好的指示意义。
对于主要经济部门变动而言,美联储货币政策对于企业投资敏感性最高,对于消费敏感性较高,而对住宅投资反应较为钝化。在美国大通胀时期(1965 年-1983 年),或由于企业投资与就业市场、经济变动密切相关,美联储往往在企业投资出现一、两次环比负增长或预期到存在负增长风险时,停止加息并随后降息;在消费出现或预期出现两次左右负增长时,美联储往往会停止加息;住宅投资恶化较难单独触发美联储停止加息。我们认为此轮经济下行风险以及通胀风险均与大通胀时期相似,因此,预计美联储会在消费或企业投资出现较大的负增长风险时进行货币政策转向。
基于对美国经济的判断,我们认为美联储最早或于明年一季度停止加息、明年二季度降息。通胀:年内美国通胀粘性较高,明显回落或需等待至明年。消费:基于我们测算,在高通胀背景下,超额储蓄对消费的支撑或可持续至今年三季度,消费或于今年四季度出现较大的负增长风险。投资:未来需求与盈利下降或将导致企业投资下行压力增加。房地产:由于房地产市场为利率敏感市场,预计负增长将持续,但深度衰退概率较低。就业:基于我们的测算,就业动态缺口或需至明年一季度完成修复,随后快速恶化的风险较高。基于此前我们对于美国货币政策各项指标触发条件的分析,美国货币政策最早或于明年一季度开始转向。
市场判断:十年期美债利率高点或将出现在加息停止前夕,高点水平或为 3.5%-3.7%。预计美国经济下行风险将逐步加剧,第四季度通胀风险或将边际缓解,加息节奏或在第四季度有所放缓。若美联储于明年第一季度停止加息,此轮政策利率终点或为 3.75%-4%,美债利率高点或于今年年底或明年第一季度出现。由于此轮加息较晚,在加息前中周期经济下行风险迹象已有显现,叠加此轮美债避险性质较强,十年期美债利率高点或为 3.5%-3.7%。
风险因素:俄乌冲突或其他地缘冲突加剧;飓风、海啸、地震等意外事件的发生对全球大宗商品价格造成冲击;今年冬季天气极端程度超预期,影响美国供暖需求;美国通胀读数超预期,导致长期通胀预期上升,美联储货币政策更为强硬。
正文
美国政策利率变动与美国国债利率高度相关,同时美债利率也与加息路径的预期变动较为一致,因此在目前市场交易逻辑在加息预期与经济衰退中频繁切换的混沌之际,此时分析美联储货币政策转向时点或可拨云见月,助投资者在这个变局之中抓住货币政策转向带来的投资机会。
美国货币政策实施周期与商业周期密切相关。美国在 1965 年至 1983 年经历了大通胀时期,与目前美国持续高通胀的环境存在一定相似性,因此大通胀时期美联储货币政策对于当前货币政策具有警示意义,本文围绕美国上世纪 60 年代至今的货币政策实施历史进行分析。
以三个维度六个指标分析触发美国货币政策转向的条件
分析美联储货币政策何时开始转向,包括何时停止加息以及开始降息,需要对美国货币政策的目标、美国货币政策周期与经济周期的联动性以及历史上触发美联储货币政策转向的指标进行回顾与分析。以史为鉴,可以知兴替。
美联储货币政策目标的演变
美联储货币政策目标由价格稳定转向就业与物价双目标。在美联储最初成立时,在金本位制度下,美联储货币政策目标为金融稳定、价格稳定,随后 1946 年的《就业法》确定了就业目标作为货币政策目标之一,自此美联储对就业的关注开始提升。随后,1977 年国会明确了美联储的双重使命为最大就业与稳定物价,至此之后,就业的重要性提升至与物价水平相一致的水平。但实际上,在 1951 年美联储独立以后,1979 年以前,由于美联储的政策制定者过于强调导致通胀的成本推动与结构性因素,美联储对于通胀的反应并不积极。1979 年沃尔克上台并控制通胀后,美联储开始将物价稳定视为实现就业最大化的必要条件。
而在 2000 年后,相比于通胀风险,美联储更为担忧通缩风险,货币政策的通胀目标出现不对称性,直到 2012 年美联储才明确对称的通胀目标。由于美联储关注到日本通缩造成的巨大经济压力以及日本政策利率接近零界限对货币政策的限制,2000 年后美联储相比于通胀风险更加担忧通缩风险(Bernanke,2010)[1],开始推迟退出宽松的货币政策,进而导致了后续互联网泡沫、房地产泡沫,引发了经济衰退。随后,2012 年联邦公开市场委员会首次正式和公开承诺 2% 的通胀目标,并且将该目标描述为 “对称的”,表明其对通胀与通缩风险持有相同的关注。
但 2020 年鲍威尔提出的新货币政策框架再次导致美联储对于通胀的反应较为钝化,导致了此轮通胀的不可控。在 2020 年 8 月 Jackson Hole 全球央行年会上,美联储主席鲍威尔宣布对原有货币政策框架进行调整,提出灵活的 “平均通胀目标制”(Average Inflation Targeting)的新型货币政策框架推动货币政策更加宽松以更好地支持经济复苏。而平均通胀目标意味着,当通胀率在一段时间内低于目标时,FOMC 将指示货币政策将通胀推高至目标上方一段时间以进行补偿,增加了货币政策目标的不对称性。同时,最大化的就业被定义为基础更广泛、更具包容性,更加关注失业率,实质上意味着美联储不会因为预计失业率低于其对自然失业率(NAIRU)的估计而加息,除非有迹象表明通胀率上升到不合理的水平。该政策不再强调先发制人的货币紧缩,对于通胀的容忍性更高,倾向于将高通胀作为避免利率触及有效下限的工具,也合理化了未来美联储推迟紧缩的行为,为此轮紧缩远滞后于曲线埋下了种子。
美国货币政策转向意味着货币政策关注的重心出现转移。目前在美国通胀仍在高位运行并且已经实现充分就业目标的背景下,美联储的首要目标为控制通胀回落。但美联储也表示了通胀的部分主导因素美联储较难调控,未来回落至 2% 的通胀目标较为困难,因此预计若通胀步入确定性较高的下行通道,美联储关注目标或将转为较大的经济下行压力。因此后文主要分析历史上通胀水平、就业水平以及经济指标变动触发美联储关注重点发生转换的条件,以推演此轮美国货币政策何时开始转向。
从通胀、就业、经济部门三个维度分析美联储货币政策转向时点的特点
本文以经济三个维度六个指标推演此轮美国货币政策发生转向的时点。1977 年后美国货币政策以充分就业与物价稳定作为目标,因此美联储货币政策往往与通胀、就业等指标高度相关,进而我们选用通胀、就业、主要经济部门变动三个维度、六个指标,通过回顾历史货币政策周期以筛选出可以触发美国货币政策停止加息以及降息的指标以及相应的条件。
当加息周期中经济恶化风险较高时,加息停止与降息时点往往间隔较近,此轮经济下行压力较高,预计加息停止时点与降息不会间隔太远。1990 年前降息时点往往滞后于加息停止时点两个月以内,而 1990 年后二者时间间隔长度大幅增加,主要是由于 1965 年至 1983 年美国处于大通胀时期,经济波动较大,加息停止与降息往往在通胀回落与失业率上升中权衡,因此加息始终处于两难的境地。加息停止往往是迫于经济基本面恶化,因此加息停止后较快转为降息以刺激经济。而 1990 年后加息停止往往是由于政策利率已提升至中性水平,加息停止时经济往往表现较好,还未出现较大下滑风险的迹象,高通胀的风险较低,加息节奏偏慢,因此 1990 年后加息停止时点与降息时点相隔较远。美国此轮经济背景与上世纪滞胀时期相似,因而预计加息停止与降息时点不会间隔太远。
历史经验表明高通胀时期美联储需待整体通胀明显回落后再开始货币政策转向。在上世纪滞胀时期,沃尔克担任美联储主席前,瞻前顾后的货币政策未能有效抑制通胀,导致经济陷入滞胀泥泞,货币政策的不坚定也导致美联储失去信任以及对于通胀预期的控制,直到沃尔克上台后采用激进加息并且在通胀出现明确的下降趋势后再进行货币转向,通胀才被彻底控制。因此,历史教训表明美联储需要较为坚定的偏激进的加息直至通胀明显回落。
历史上美联储降息对于失业率较此前低点回升 0.3% 较为敏感。除滞胀时期(上世纪 70 年代)和 2019 年,美联储均在失业率回升 0.3% 的当月或后两个月内进行了降息。降息最晚也在失业率回升 0.3% 后 7 个月内降息,反映出美联储降息对于失业率指标较为敏感。而 1990 年后失业率开始回升时点对于加息停止的指示意义较弱,主要是由于 1990 年后停止加息时经济衰退风险偏低,就业市场较为健康,美联储在政策利率接近合意区间后停止加息,停止加息对于失业率指标变动不太敏感。
此外,美联储货币政策转向对于新增非农就业人数也十分敏感。美联储加息停止与降息的时点往往是三个月平均新增非农就业人数处于 35 万人与 10 万人的区间范围内。该指标对于降息时点更为敏感,往往是指标向下突破 10 万人时(个别情形为接近 10 万人时)会触发美联储降息,反映出此轮在该指标突破 10 万人时,美联储或开启降息。
经济主要部门的下行压力会触发政策转向
对于经济基本面而言,大通胀时期,经济出现恶化迹象货币政策才会转向,而在 1983 年后,在经济出现大幅放缓迹象后货币政策便会开始转向。在大通胀时期(1965 年-1983 年),由于经济波动较大,通胀与经济停滞问题同时存在,因此经济基本面主导加息停止以及降息。但 1983 年后,美国进入大缓和时期,经济波动降低,经济内生增长动力较强,通胀风险较滞胀时期偏低,并且美联储加息时点通常较为适中(除了 2000 年后三轮),因此 1983 年后停止加息与经济基本面出现恶化迹象相关度较低,往往在政策利率提升至中性水平后,经济出现放缓迹象时便停止加息,在停止加息后间隔较长时间经济才出现恶化信号。但不论是 1983 年前还是 1983 年后,除了预防式降息外的情形,美联储降息往往与经济基本面相关。此轮由于美联储加息远远滞后于曲线,导致加息前中期美国经济就会出现一定下行压力,且美联储也面临滞胀的风险,因此预计此轮加息停止以及降息会与大通胀时期触发条件相似,即政策转向与经济基本面出现恶化信号高度相关。
对于消费而言,美联储通常会在消费出现两次环比负增长后进行货币政策转向。消费触发美联储停止加息或降息的情形较少,仅出现在大通胀时期,而由于消费为美国经济的重要支柱,美联储对于消费负增长的敏感性较高,往往在消费出现两次左右环比负增长后选择停止加息,随后较快的降息。
同时,由于企业投资与美国就业市场唇齿相依,企业投资与美国整体经济也高度同步,因此美联储对于企业投资变动十分敏感。1965 年至 1983 年,美联储会在企业投资出现一、两次环比负增长或预期到未来半年内存在环比负增长风险时停止加息,美联储的转向对于企业投资变动往往十分敏感。美联储降息对于企业投资的敏感度与美联储停止加息对其的敏感度相似,例如在大通胀时期、2000 年互联网泡沫时期以及 2018 年中美贸易摩擦时期,在企业投资出现较大下行压力的迹象时引发了美联储降息。
而对于住宅投资,美联储对于住宅投资恶化信号的敏感度较低。由于美联储紧缩通过政策利率传导至抵押利率以抑制房市需求的途径较为直接,美联储紧缩通常会较快导致住宅投资陷入环比负增长。但由于美联储对于住宅投资环比负增长的忍耐度较高,美联储往往在经济其他方面(消费或企业投资)方面出现负增长迹象时停止加息或降息,因此往往在住宅投资出现多次环比负增长后才开始货币政策转向。较为特例的是,由于 2007 年房地产泡沫破裂引发了金融危机,住宅投资恶化主导了 2007 年美联储货币政策转为降息。
美联储货币政策预计于明年开始转向
年内美国通胀粘性较高,明年通胀或明显回落
此轮通胀与上世纪滞胀存在一定的相似性。首先,从通胀的普遍性角度来看,目前通胀水平已与上世纪滞胀阶段最为严重时期(1978-1982 年)的水平相似,目前细分项通胀的分布也出现了明显的左偏,通货膨胀在商品和服务中已普遍存在。其次,追本溯源,两次通胀都由宽松的货币与财政刺激引起,而战争、能源与食品等供给限制导致的外部环境冲击在这两个时期均进一步恶化了通胀。
同时,此轮通胀与上世纪滞胀时期也存在较多差异。其中,主要的差异为此轮加息开启远滞后于曲线导致美联储面临的处境更不利,并且疫情冲击对于供应链的打击更为深远导致通胀粘性较高。但目前美联储积累的信誉较滞胀时期更高,并且相比于上世纪 70-90 年代,长期通胀预期可控,美联储的前瞻指引仍较有效。此外,当前工会力量较弱叠加长期通胀预期上升幅度有限,因此工资与物价螺旋上升的风险偏低。
预计今年年内通胀粘性仍较高,明显回落或需等待至明年。具体而言,未来通胀的利好因素为大宗商品价格上行动力或将趋弱,叠加美国货币加速紧缩推动需求放缓。但通胀也仍存在较多的支撑因素:(1)在劳动力市场持续保持紧俏的背景下,薪资增长较难下降,对于通胀,尤其是服务项通胀构成坚实支撑;(2)房价上涨将继续传导至租金价格,导致占美国核心服务项 CPI 比重最高的住房项 CPI 继续上升,通常美国住房项 CPI 滞后于房价变化 18 个月左右,预计未来租金增速将继续上升,持续至明年下半年;(3)俄乌冲突若持续,全球干旱等极端天气较为严重的背景下,全球粮食紧缺或将导致食品通胀持续较长时间。
通胀见顶时点主要取决于能源价格,明年通胀压力或将有所下降。由于通胀拐点较大程度取决于能源价格,而美国国家海洋和大气管理局气候预测中心数据显示拉尼娜现象持续到 2023 年 1 月的可能性约为 70%,极端天气会导致供暖需求较高,天然气价格或将继续上升,尤其是步入冬季之际,而原油价格或因供给端冲击和天然气价格变动出现较大波动。整体而言,年内能源价格高位震荡的可能性较高,存在一定价格上行的可能性,因此年内或将较难看到明显的通胀回落趋势。明年在基数效应以及美联储较快紧缩导致经济放缓压力增大的背景下,通胀或开始出现明显的回落迹象。
储蓄或仅可支撑美国消费韧性至第三季度
在通胀粘性较高的背景下,通胀对于消费者支出意愿的抑制作用将较高。虽然美联储紧缩大幅提升利率,但由于居民杠杆水平较低,因此利率上升对于消费的抑制作用有限,或主要通过房地产、股市价值下降等财富效应影响消费。同时,超额储蓄以及紧俏的劳动力市场为美国消费提供缓冲,基于平均的消费速度测算,以现金角度或者储蓄水平角度衡量此轮累计的超额储蓄或于今年第四季度消耗殆尽。同时,高通胀会抑制居民的消费意愿,目前消费的动能已出现疲软的迹象。若未来通胀保持较高粘性,将进一步抑制消费意愿,或导致美国消费在今年下半年下行压力增加。
消费者信心下滑叠加高通胀,今年四季度美国消费恶化的风险较高。历史来看密歇根大学消费者信心指数往往领先消费支出变动 6-7 个月左右。随着储蓄水平不断下滑、消费者信心达到历史最低位,在通胀高粘性的背景下,美国消费今年走势不容乐观,消费或于今年四季度出现较大的负增长风险。
未来需求与盈利下降或将导致企业投资下行压力增加
从需求角度而言,PMI 新订单持续骤降对企业投资构成较大的下行压力,未来企业投资增速下降趋势的确定性较高。反映需求的制造业 PMI 新订单通常领先企业投资 3 个月左右。目前高通胀导致美国需求快速回落,PMI 新订单已下降至 48.0。第二季度非住宅投资较超预期的转为负增长,环比由一季度 10.0% 快速下降至-0.1%。今年第二季度企业投资减少或是由于流动性、贷款收紧,以及需求放缓导致企业对于未来经济恶化的担忧加剧。未来非住宅投资的放缓趋势在美联储继续紧缩、需求持续下降的背景下较难改变。
美国通胀的高粘性预计会继续推动成本上升,需求回落导致价格传导不畅,这将进一步恶化企业盈利水平,进而导致投资下行压力增大。利润指标往往领先非住宅投资一个季度。预计在通胀将保持较高粘性的背景下,企业利润将继续下降。预计未来需求与利润将进一步恶化,企业投资进一步恶化的概率较大。
住宅投资或将继续负增长态势但其深度衰退概率较低
1976 年以来,美国房地产市场经历过四轮周期。在此轮上行周期中,由于疫情冲击后房价加速上涨,引发了市场对于房地产市场泡沫的担忧。虽然此轮上涨速度可以与上一轮相媲美,但此轮周期背后的推动因素与 1983 年开始的周期较为相似,与引发 2008 年金融危机的房市泡沫的背后推手迥然不同。
首先,对于供给方面而言,此轮房价上涨的核心因素之一为供给紧缺。疫情后,美国房市中成屋库存占比 70% 左右(此前占比为 80% 以上),因此美国房屋供给由成屋主导。虽然在供应链限制有所缓解后,新房供给开始上升,但成屋供给持续处于去库存状态,导致房屋供给整体短缺。在供给短缺的背景下,此轮房屋价格上涨幅度实际较为合理。
从需求方面来看,与 2006 年房市热潮不同的是此轮需求上升存在人口结构优势作为需求的支撑。人口 7200 万的千禧一代是现在美国人口最大的组成部分,他们正处于首次购房的高峰年龄阶段,增加了实际购房需求,住房自有率偏高而空置率处于历史低位也表明了此轮为实际真实购房需求推动了整体需求上升而不是由投资性需求主导。美国此轮房市上升期的人口结构优势与 1983 年-1989 年那轮房市上升期(婴儿潮一代进入首次购房年龄)较为相似,而非与导致 08 年金融危机的房市情况相似。虽然利率上升导致房市面临逆风,但人口优势是房市需求的韧性所在。
此外,此轮房地产的金融属性得到了较好的监管,金融风险偏低。此轮信贷评级质量显著提升,增强了房地产对于货币紧缩等方面的抗风险能力,同时对于成为上一轮压倒房市最后一颗稻草的可调整利率贷款(可调整利率贷款的利率水平随着货币紧缩而上升,导致贷款人无力承担贷款)占比仍处于可控范围,远低于上一轮房市泡沫以及 1989 年的比例。
由于房地产市场为利率敏感性市场,因此在美联储继续较快紧缩背景下,房地产投资预计将滑入负增长区间。由于美国已经增强了对于房地产以及金融市场的监管,此轮随着美联储紧缩,流动性水平收紧,利率大幅上行,预计房地产开工意愿将进一步下滑,住宅项或将继续保持环比负增长的态势,但由于此轮价格上升的泡沫成分较低,因此房地产深度衰退的概率较低。
就业修复或于 23Q1 结束,随后快速恶化的风险较高
新增非农就业人数下滑深度取决于 GDP 的下行幅度,虽然当前劳动力市场在经济步入技术性衰退后仍较强,但未来劳动力市场存在快速恶化的可能性。虽然由于加息影响的滞后性以及劳动力供给仍十分紧张等原因,目前美国新增非农就业人数三个月平均值(7 月为 43.7 万人)仍较高,但历史上 GDP 下降均会导致新增非农就业人数下滑,此次美国经济已步入技术性衰退,并且未来仍需大幅加息抑制通胀,因此经济下行风险预计将进一步提升,明年或将出现较全面的衰退风险。美国 GDP 下行将进一步推动新增非农就业人数下降,因此未来就业市场存在快速转弱的可能性。
预计美国将于明年第一季度完成就业动态缺口的修复,随后新增非农就业人数或将快速下降。从动态角度考虑,以 2020 年经济衰退前就业市场增长趋势水平计算缺口(而非静态角度以 2020 年经济衰退前就业水平作为缺口修复的终点水平),潜在非农就业人数的缺口仍为 617 万人。但实际上移民人口 2021 年已经较 2019 年减少了 53 万人,并且基于 IPUMS-CPS 数据推算退休人口也额外增加了 137 万人左右,基于移民人口与退休人口永久退出劳动力市场等假设,此轮非农就业缺口或需至明年第一季度完成修复,因而新增非农就业或于明年上半年较快下降至 20 万人以下,或于明年第二、三季度降至 10 万人以下,触发美联储降息。
新增非农就业人数或于明年上半年恶化至 20 万人以下,预计届时将导致失业率有所上升,经济或随之步入实质性衰退。历史上,在新增非农就业人数 3 个月均值水平向下突破 20 万人时点前后三个月内美国失业率会转为上升,反映出新增非农就业人数保持在 20 万人以上是支撑失业率保持在低位的主要因素。而在新增非农就业人数突破 10 万人并进一步下降后,会推动失业率大幅上升。由于预计新增非农就业或于明年上半年较快下降至 20 万人以下,因此失业率或于今年年末或明年上半年开始上升。基于美联储往往在失业率回升 0.3% 后 7 个月内开始降息的规律判断,美联储降息出现在明年二三季度概率较大。
美联储货币政策最早或于明年一季度开始转向
预计美联储最早于明年第一季度停止加息、明年二季度降息。整体而言,美国通胀出现确定性回落趋势或需等待至明年一季度,消费负增长风险或于今年第四季度加剧,企业投资下行风险或进一步提升,住宅投资或将继续负增长态势,劳动力动态缺口或于明年一季度修复,随后就业市场或将明显趋弱,因此经济全面恶化或于明年出现。对于今年第四季度,预计通胀明显回落的条件届时仍不具备,并且就业市场届时料将仍处于偏强劲修复状态,因此我们判断今年第四季度停止加息的概率偏低。而在明年第一季度通胀控制或取得初步成果,就业市场转弱迹象或届时出现,因此明年第一季度停止加息的概率较高,就业市场或于明年二季度出现明显恶化迹象,若通胀届时回落幅度与速度较为理想,美联储最早或于明年二季度开始降息。
美债利率高点或将出现在加息停止前夕
美国政策利率构成美债利率的上限,并且美债利率往往提前交易加息路径。具体而言,在 1983 年后,由于通胀预期较为稳定,市场提早交易政策利率预期,因此美债利率高点出现时点均早于加息停止以及降息时点。并且,除了 1969 年、1973 年以及 1990 年,美债利率高点和政策利率高点通常时间间隔不超过 3 个月。而 1983 年后每轮加息过程中美债利率高点与政策利率终点水平较为一致,十年期美债利率高点通常不会高出政策利率 1% 以上。
若美联储于明年第一季度停止加息,十年期美债利率高点或于今年年底或明年第一季度出现,高点水平或为 3.5%-3.7%。此轮由于通胀风险或在第四季度边际缓解,并且在中期选举落地后,美联储态度或有所转变,因此美联储加息或在第四季度有所放缓,美联储或最早于明年一季度停止加息,此轮政策利率终点或为 3.75%-4%。我们对于十年期美债利率中长期的判断为先上后下,美债利率高点料将出现在加息前三个月内,若美联储于明年第一季度停止加息,美债利率高点或于今年年底或明年第一季度出现。由于此轮加息较晚,在加息前中周期内经济下行风险迹象已有所出现,叠加欧洲、日本等国家经济衰退风险或将增强美债的避险性质,因此预计美债高点水平与加息利率终点较为接近,或为 3.5%-3.7%。
本文作者:中信证券明明研究团队,来源:明晰 FICC 研究,原文标题:《美国货币政策何时转向?》
