
Meta“AI 超车” 大动作,计算机视觉或迎 “GPT 时刻”

计算机视觉为人工智能领域中占比最大的分支领域,也是人工智能商业化落地进程最快的赛道。英伟达 AI 科学家表示:我们已经来到了计算机视觉领域的 “GPT-3 时刻”。
近段时间,搜索、办公、金融、游戏、电商……AI+ 似乎正在席卷千行百业。
而值得一提的是,除以上这些行业外,又有一行业出现新进展,这一次是 CV(计算机视觉)领域正迎来 “GPT 时刻”。
“CV” 是指计算机视觉(Computer Vision),它是一门研究如何使机器 “看” 的科学,目的是让计算机从数字图像或视频中获得高层次的理解,实现对目标的识别、跟踪、测量、分割、生成等功能。
打个比方的话,如果说人理解这个世界是通过双眼与大脑的组合运作,那么 CV 可以当作就是给人类大脑的计算机装上了两只眼睛。
4 月 6 日,Meta 宣布推出 Segment Anything 工具,可准确识别图像中的对象,该模型名为 Segment Anything Model(SAM),SAM 能从照片或视频中对任意对象实现一键分割,通过提示词一键抠图。
Meta 在博客中兴奋地表示:可以预计,在未来,在任何需要在图像中查找和分割对象的应用中,都有 SAM 的用武之地。SAM 可以成为更大的 AI 系统的一部分,对世界进行更通用的多模态理解,
比如,理解网页的视觉和文本内容。
比如在 AR/VR 领域,SAM 可以根据用户的视线选择对象,然后把对象「提升」为 3D。
对于内容创作者,SAM 可以提取图像区域进行拼贴,或者视频编辑。SAM 还可以在视频中定位、跟踪动物或物体,有助于自然科学和天文学研究。
腾讯 AI 算法专家表示,NLP(自然语言处理)领域的 prompt 范式,已经开始延展到(计算机视觉)CV 领域了;而这一次,可能彻底改变 CV 传统的预测思路。英伟达 AI 科学家也表示:我们已经来到了计算机视觉领域的 “GPT-3 时刻”。
AI商业化落地进程最快的赛道
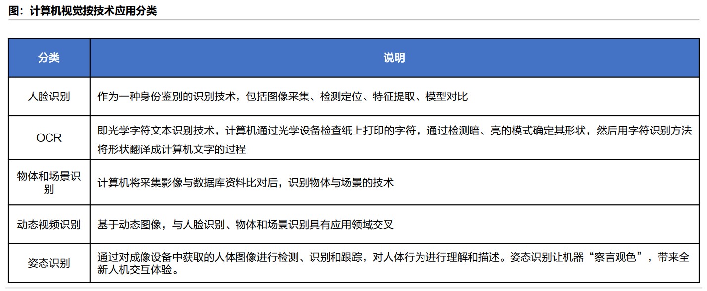
据《人工智能行业研究框架》报告,从技术的应用分类来看,计算机视觉可以分为人脸识别、OCR、物体和场景识别、动态视频识别和姿态识别。
报告指出,人类从外界接受到的各种信息中有超过 80% 是通过视觉获得的,计算机视觉为人工智能领域中占比最大的分支领域,也是人工智能商业化落地进程最快的赛道,2020 年我国计算机视觉产品的市场规模占整个人工智能行业的 57%。2021 年,中国计算机视觉核心产品的市场规模已接近千亿元大关。此外,与计算机视觉相关的计算机通信设备销售、工程建设、传统业务效益转化等带动相关产业规模超过 3000 亿元。
国海证券也指出,计算机视觉是计算机模拟甚至超越人类视觉,是人工智能技术层中应用最为广泛、市场占比最高的核心技术。
应用方面,计算机视觉技术在泛安防、金融、互联网、医疗、工业、政务等领域得到广泛应用。
具体来看,出于政策和财政支持等原因,计算机视觉产品技术在泛安防(包括公安、交通、社区、文教卫等多个领域)仍是计算机视觉乃至整个国内人工智能产业实际落地的重要基石,2021 年国内泛安防领域计算机视觉核心产品占计算机视觉总核心产品规模的 70.7%。
此外,医疗领域现阶段市场规模仍较小,部分场景已经成熟,随着以计算机视觉为核心的 AI 医学影像辅助诊断产品及新型智能医疗器械在各级医院及医疗机构的铺开,潜力较大。
总体来看,国海证券认为计算机视觉商业化尚处黎明之前。
相关产业链
资料显示,计算机视觉行业的产业链上游为视觉传感器、芯片、算法框架、IaaS 平台,中游为计算机视觉解决方案厂商,向产业链上下游延展,持续拓宽下游应用领域边界下游包括制造业、金融服务、公共服务业等在内的各个行业。
从产业链格局来看,中信证券称计算机视觉领域已形成三大阵营:1)以商汤、旷视、依图、云从四小龙为首的初创企业,凭借先进的算法逐步向各领域拓展;2)以海康、大华、宇视为代表的传统安防巨头,保持原有优势的同时积极引入或自研相关算法,提高竞争力;3)以 BAT、华为等互联网、ICT 领域的巨头,通过技术输出和资本扩大布局。
国海证券也表示,学术领域,计算机视觉已从过去的理论研究逐步转向应用,仍为以谷歌、微软、Meta 等为首的海外主导,国内商汤、百度集团、腾讯控股、阿里巴巴也颇有建树。
商业领域,目前计算机视觉已实现技术单点突破,跨越工业红线,从 0 到 1 逐步开启商业化;但目前仍为全面商业化黎明前,主要受限于算力、数据、时间等生产要素,而生产要素之间的加速作用将形成飞轮效应,快速实现从 1 到 N。
