
中金:理性看待 FDI 波動

中金認為,二季度 BOP 統計 FDI 數據與商務部差異主要來自於統計口徑差異,在美國貨幣政策收緊背景下,中國以外的其他地區 FDI 也呈週期性下降,預計隨着中美利差和人民幣匯率回升,外資盈利改善,FDI 也有望改善。
2023 年二季度 BOP 口徑 FDI 仍在繼續流入,但同比環比都有所下降,也與商務部數據產生一定背離。我們認為統計口徑差異是造成兩者數據差異的主要原因。在美國貨幣政策收緊的大背景下,除中國以外的其他地區 FDI 整體也呈現週期性下行態勢。我們預計,週期性來看,如果中美利差和人民幣匯率穩中回升,外資企業盈利或也進一步改善,中國 FDI 或將有所改善;結構性來看,中國大市場的規模優勢仍有望吸引高質量 FDI 流入。
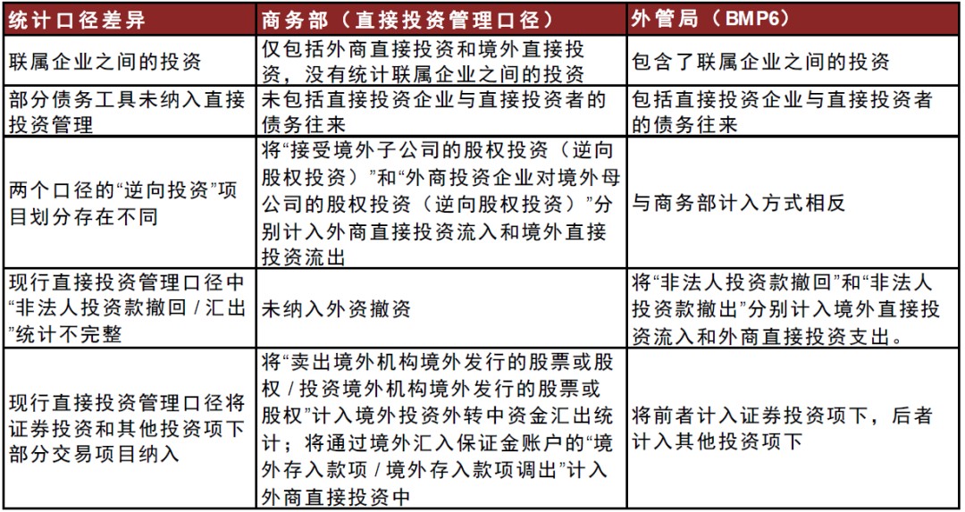
統計口徑差異造成商務部和外管局 FDI 數據差異。
2023 年二季度中國 BOP 口徑下 FDI(即直接投資負債淨產生)為 49 億美元,創近年來新低。而商務部 FDI(實際利用外資)雖也有所下降,但整體仍然高於疫情前。我們在前期報告 [1] 中指出,統計口徑差異造成商務部和外管局 FDI 數據差異。兩者的統計口徑差異 [2] 主要包括:一是商務部的統計中沒有包含聯屬企業之間的投資,而外管局統計中則包含了聯屬企業之間的投資。二是外管局統計中包括了直接投資企業與直接投資者的債務往來,商務部統計中未涵蓋。三是商務部將 “接受境外子公司的股權投資(逆向股權投資)” 和 “外商投資企業對境外母公司的股權投資(逆向股權投資)” 分別計入外商直接投資流入和境外直接投資流出,與外管局計入方法相反。四是商務部未將 “非法人投資款撤回” 納入境外直接投資流入,也未將 “非法人投資款撤出” 納入外商直接投資流出,外管局統計中包含。五是商務部將 “賣出境外機構境外發行的股票或股權/投資境外機構境外發行的股票或股權” 計入境外投資外轉中資金匯出統計,外管局計入證券投資項下;將通過境外匯入保證金賬户的 “境外存入款項/境外存入款項調出” 計入外商直接投資中,外管局計入其他投資項下。
外部週期性因素(主要是美國貨幣緊縮導致外資企業融資成本上升從而影響其國際投資)是造成 BOP 口徑 FDI 下降的重要因素。
分類別來看,從 2022 年二季度到 2023 年一季度,股權 FDI 合計淨流入 1044 億美元,而關聯企業債務 FDI 則合計淨流出 50 億美元。在美國貨幣政策收緊的大背景下,中美利差倒掛程度有所加深,使得人民幣兑美元匯率有所貶值,使得 BOP 口徑下 FDI 有所下降。由於關聯企業之間的債務流動對於利差和匯率更為敏感,因此這種效應對於關聯企業債務的影響更甚。
其他地區 FDI 整體也呈現週期性下行態勢。
全球 FDI 變化通常與美元匯率變化存在着較強相關性。在美國貨幣政策收緊的大背景下,除中國以外的全球其他地區 FDI 整體也呈現週期性下行態勢。而從中國直接投資存量來看,2023 年一季度中國為 35377 億美元,為連續第二個季度回升,佔全球比重為 6.4%,無論是絕對還是相對水平都高於疫情前。
電子、汽車、醫藥等高技術領域的 FDI 增長較快。
根據美國商務部數據,2018-2022 年,美國對中國製造業 FDI 存量增長了 48.2 億美元,其中增量主要集中在計算機和電子行業,單這一個領域對華 FDI 存量就增長了 55.3 億美元。而機械、金屬、電氣設備等領域,美國對華 FDI 存量規模是萎縮的,主要是中國企業的競爭力上升、外資競爭力下降從而選擇減少投資的結果。fDi Markets 統計的微觀數據也顯示,近年來英特爾、美光、柔性電路、羅傑斯等美國企業在半導體領域對華投資規模較大,1H23 投資額已經超過此前幾年。此外,fDi Markets 統計顯示,1H23 汽車行業 FDI 佔比超過 30%,主要是德國企業在加大對華投資;醫藥行業 FDI 佔比在 2019-2022 年持續攀升,主要是美國和歐洲加大對華醫藥行業投資。
展望未來,我們預計,從週期性因素來看,如果中美利差和人民幣匯率的穩中回升,FDI 將得到支撐。歷史經驗來看,規模以上外資工業企業利潤同比對於規模以上外資工業企業資產同比具有一定領先性。從結構性因素來看,中國大市場的規模優勢有助於進一步吸引高質量 FDI 流入。
圖表 1:季度外商直接投資與直接投資負債淨產生
資料來源:Wind,中金公司研究部
注:2023 年商務部口徑美元計價外商直接投資為根據人民幣計價值的折算值
圖表 2:直接負債淨產生拆分
資料來源:Wind,中金公司研究部
圖表 3:外商直接投資與直接投資負債淨產生的統計口徑差異
資料來源:章賢. 直接投資管理口徑與統計口徑比較研究 [J]. 時代金融, 2020(30):3.,中金公司研究部
圖表 4:直接投資負債淨產生與美元兑人民幣同比增速
資料來源:Wind,中金公司研究部
圖表 5:中國與其他地區直接負債淨產生(四個季度平均)
資料來源:IMF,中金公司研究部
注:世界其他地區為包括 79 個數據連貫的經濟體之和
圖表 6:中國 IIP 直接投資負債與佔全球比重
資料來源:IMF,中金公司研究部
注:全球 IIP 直接投資負債為包括 75 個數據連貫的經濟體之和
圖表 7:規模以上外資工業企業利潤與資產同比
資料來源:Wind,中金公司研究部
圖表 8:2018 年以來,美國對中國製造業 FDI 的增量主要集中在計算機和電子行業
資料來源:美國商務部,中金公司研究部
圖表 9:近幾年,英特爾、柔性電路、美光等美國企業在半導體領域對華投資規模較大
資料來源:fDi Markets,中金公司研究部
注:Flexible Circuit Technologies(柔性電路)主要生產柔性電路,用於電動汽車電池監測等領域。Micron(美光)主要生產存儲芯片等。Rogers(羅傑斯)主要生產特種材料,在先進電子領域主要用於高效電機驅動、汽車電氣化和可再生能源等方面。
圖表 10:汽車行業 FDI 規模較大
資料來源:fDi Markets,中金公司研究部
該數據源為逐筆統計的微觀數據,受限於樣本,數據規模走勢與宏觀數據不一致,主要關注結構變化。
圖表 11:醫藥行業佔 FDI 比重上升
資料來源:fDi Markets,中金公司研究部
該數據源為逐筆統計的微觀數據,受限於樣本,數據規模走勢與宏觀數據不一致,主要關注結構變化。
[1] 2022 年 11 月 7 日發佈的《更應關注 BOP 口徑下的 FDI》
[2] 章賢. 直接投資管理口徑與統計口徑比較研究 [J]. 時代金融, 2020(30):3
本文作者:中金公司鄭宇馳(S0080520110001),段玉柱(S0080521080004),張文朗(S0080520080009),黃文靜(S0080520080004),周彭(S0080521070001),來源:中金點睛,原文標題:《中金:理性看待 FDI 波動》
