
Hong Kong Stock Market Announcement Gold Mine | Achieving Multiple Historic Breakthroughs, Setting a New Record for Monthly Deliveries

Ideal Car has achieved multiple historic breakthroughs, with weekly sales, monthly sales, and order volume reaching new highs. Ideal Car continues to lead in sales among new forces, which is a testament to the market's recognition of its product strength.
Headline News:
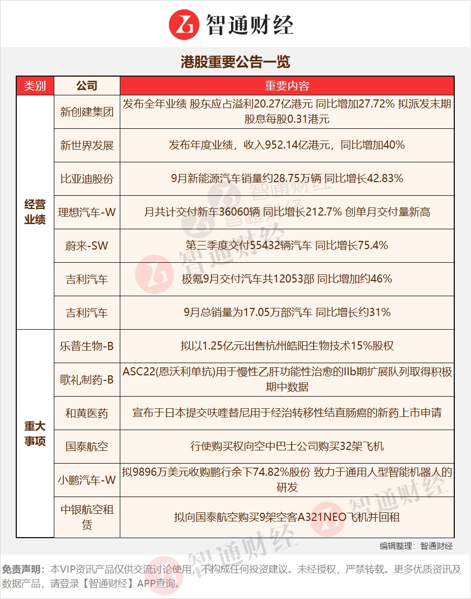
Ideal Motors (02015) Delivers 36,060 New Cars in September, Monthly Order Volume Exceeds 40,000
According to the Zhitong Finance APP, on October 1st, Ideal Motors announced its delivery data for September 2023. In September 2023, Ideal Motors delivered a total of 36,060 new cars, a year-on-year increase of 212.7%, reaching a new record for monthly deliveries. As of September 30th, 2023, Ideal Motors' cumulative delivery volume for the third quarter reached 105,108 vehicles, a year-on-year increase of 296.3%. The total cumulative delivery volume for the year has reached 244,225 vehicles.
Commentary: Ideal Motors has achieved multiple historic breakthroughs, with record-breaking weekly sales, monthly sales, and order volumes. Ideal Motors continues to lead the new forces in terms of sales, demonstrating market recognition of its product strength. The key is its precise positioning, achieving a balance between price, comfort, and technology in the high-end field. The Ideal L series, with three models, has surpassed 10,000 deliveries for two consecutive months. As the first Chinese new energy vehicle company to achieve a cumulative delivery milestone of 500,000 vehicles, Ideal Motors' market share in the NEV market above 200,000 yuan continues to rise. The Ideal L series continues to grow, with the release of OTA version 4.6 in September, which includes 25 new features and 10 experience optimizations. At the same time, Ideal Motors' network construction for charging stations has made phased progress, with over 100 supercharging stations already built along national highways as of September 30th. In terms of intelligent driving, the early adopters of the current commuting NOA feature number in the hundreds, and it is expected to reach thousands by the end of the year; full-scale deployment is planned for the second quarter of next year. In terms of new products, at the recent 2023 Chengdu Auto Show, Ideal Motors announced that its first pure electric model, MEGA, will be officially released in December this year, with showroom display in January next year and user deliveries starting in February.
Key Announcement:
Hutchison Pharma (00013) Accelerates Overseas Listing Process for Fruquintinib, Core Products Achieve Rapid Growth
According to the Zhitong Finance APP, Hutchison Pharma announced that Takeda has submitted a new drug listing application to the Japanese Ministry of Health, Labour and Welfare for the use of fruquintinib in the treatment of adult patients with metastatic colorectal cancer. At the end of August, the company's savolitinib was included in China as a breakthrough therapy for the treatment of gastric cancer. The company achieved revenue of 532.9 million US dollars in the first half of the year, a year-on-year increase of 164%, mainly driven by comprehensive tumor immunotherapy and business cooperation.
Commentary: The company's three core products are experiencing rapid growth. Fruquintinib achieved sales of 56.3 million US dollars in the first half of the year, a year-on-year increase of 12%. Fruquintinib continues to maintain its leading position in the third-line colorectal cancer market. Savolitinib achieved sales of 22.6 million US dollars in the first half of the year, a year-on-year increase of 66%, benefiting from its inclusion in the medical insurance drug list. Savoritinib achieved sales of 22 million US dollars in the first half of the year, a decrease of 5% compared to the same period last year, but its second-quarter sales volume increased by 84% year-on-year due to its inclusion in the medical insurance list. The company announced that the ESLIM-01 China pivotal Phase III study of selgantolimod for the treatment of adult primary immune thrombocytopenia (ITP) has achieved the primary endpoint of sustained response rate as well as all secondary endpoints. The company plans to submit a new drug application for listing around the end of 2023. Huaxi Securities stated that the overseas listing process of Fruquintinib is accelerating, and it is expected to be approved for listing in the US market in the second half of 2023. Savolitinib's Phase II trial in the US is accelerating, and the Phase II trial for second-line MET+ gastric cancer in China has already begun. The late-stage pipeline is about to be implemented, and the discovery of new drugs is being continuously promoted.
[Important Hong Kong Stock Exchange Announcements]

[Disclaimer] This VIP information product is for communication and discussion purposes only and does not constitute any investment advice. Unauthorized reproduction is strictly prohibited. For more high-quality information and data products, please log in to the [Zhitong Finance] APP for inquiries.
