
航空装备产业链


详细成分股及更多产业链,请移步「市场 - 行业 - 产业链」查看~
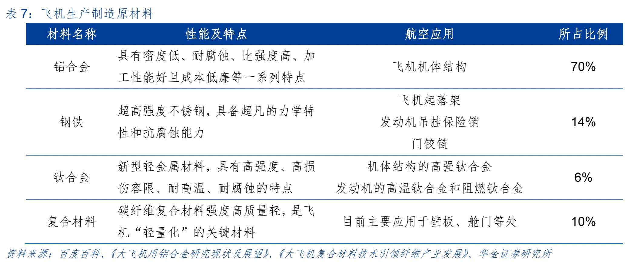
关键原材料
根据材料的不同,飞机加工所需材料可分为金属材料加工和复合材料(碳纤维)加工。
金属材料
钛合金、铝合金以及高温合金是飞机制造中最为重要的材料。
钛合金是飞机的主要结构材料之一。西部超导为我国高端钛合金市场龙头企业,呈现寡头格局。钛材作为航空航天设备重要用材,需求前景广阔。
高温合金是制造航空航天发动机的重要材料,占发动机总重量的 40%-60%,通常会影响或决定发动机的性能水平。
复合材料
碳纤维为最为常见的复合材料,具有高硬度、高强度、重量轻以及耐高温的特性。
中国碳纤维的使用还处于初步发展阶段,距西方发达国家有较大差距。新型军用飞机和商业飞机的大力发展将支撑中国碳纤维领域的未来发展。
零件制造
金属材料成型主要加工工艺为锻造和铸造。锻件的机械性能一般优于相同材料下的铸件。一般使用铝合金以及钛合金来制造高强度耐磨的轮支架、起落架等。
航空零部件产业主要包括钣金零件、数控加工和复材零件这几个加工方式,此外也包括少部分的 3D 打印件。
$ALD(300696.SZ) 和德坤航空是我国航空零件制造龙头企业
钣金零件加工
主要构成飞机机体和气动外形,具有重量轻、强度高、成本低、大规模量产、性能好等特点,通常用于处理尺寸大,厚度薄的零件。钣金零件配套厂家数量少,集中度较高,处于起步阶段。
数控加工
用电子数据控制零件和刀具进行机械加工,通常用于处理强度高,厚度大的结构件,解决零件品种多变、批量小、形状复杂、精度高等问题。图纸由主机厂提供,门槛较低,有助于实现高效自动化加工。
航空部件制造
机载设备
机载系统包括航电和机电两大类。
航电是指飞机上所有电子系统的总和,是飞机平台实现信息获取、传输、处理和应用的核心系统
机电是指执行飞行保障功能的飞机系统的总称。
机电系统和航电系统主要由中航工业旗下企业研发制造,市场壁垒相对较高。机载系统的技术水平将直接影响和决定现代战斗机的作战性能。


刹车系统主要为机轮刹车装置,是最主要、应用最广泛的刹车装置之一,具有毛利高,耗材需求量大的特点。
发动机
发动机是航空动力的直接来源,约占飞机整机制造价值的 30%。航空发动机的使用条件严苛,需要承受高温、高压、高转速等情况,研制周期长,技术壁垒极高。主要使用高温合金制造,占比约 35%。钛合金占比约 30%,其他合金及辅材占比约 35%。
我国发动机目前主要依靠国外进口,但近年来随着我国航空研发技术不断成熟,进口额正逐年下降。
整机
军用
我国军用飞机以中航工业为主导,核心系统为垄断格局,市场壁垒较高。 在如战斗机,特种飞机等军用机型中,我国军用飞机整体数量较少。在稳定增长的国防预算支持下,有很大的发展空间。
民用
在民用航空领域中,包括航空运输以及通用航空两大类。
我国民用航空事业起步较晚,制造能力不足,关键技术被欧美国家垄断。近年来,我国航空制造企业通过合资建设的方式提升飞机各部件产品制造质量,逐步成为世界航空制造业的重要组成部分。
C919 和 ARJ21 由中国商飞带领设计研发。
C919 大型客机是我国具有自主知识产权的大型喷气式民用飞机,将与波音 737MAX 和空客 A320neo 客机竞争全球客机市场。
ARJ21 是中国首架拥有自主知识产权的涡扇支线飞机,适应以中国西部高温高原机场起降和复杂航路越障为目标的营运要求。
相关推荐
$AECC AP(600893.SH) :航空发动机整机龙头,处于垄断地位,我国主战机型国产发动机唯一供应商。
$XI'AN TRIANGLE DEFENSE(300775.SZ) :在先进战机中主要配套大型锻件,拥有先进的锻压机设备,核心受益。
$AVICHM(600765.SH) :较早从事航空锻造业务,锻件业务覆盖所有主战装备以及航空发动机,是航空锻件领域的国家队。
$AVIC SAC(600760.SH) :战斗机龙头,是我国重要的战斗机研制生产基地。

The copyright of this article belongs to the original author/organization.
The views expressed herein are solely those of the author and do not reflect the stance of the platform. The content is intended for investment reference purposes only and shall not be considered as investment advice. Please contact us if you have any questions or suggestions regarding the content services provided by the platform.
