
港股打新:优必选 IPO 分析及申购计划

优必选科技为一家总部位于中国的知名机器人公司,致力于智能服务机器人及智能服务机器人解决方案(附注)的设计、生产、商业化、销售及营销以及研发。我们的产品在不同程度上配备了感知、交互、分析及处理人类指令及外部环境(如建图、温度测量及人脸识别)的智能功能,范围涵盖消费级机器人及电器,针对教育、物流及其他行业定制的企业级智能服务机器人及智能服务机器人解决方案。根据弗若斯特沙利文的数据,于 2022 年,我们在中国智能服务机器人及智能服务机器人解决方案产业排名第三(按收入计),市场份额为 2.8%;且于 2022 年,我们为中国第一大教育智能机器人及智能机器人解决方案供应商(按收入计),市场份额为 22.5%。
于往绩记录期间,我们于 2020 财年、2021 财年、2022 财年、2022 年首六个月及 2023 年首六个月的收入分别为人民币 740.2 百万元、人民币 817.2 百万元、人民币 1,008.3 百万元、人民币 283.5 百万元及人民币 261.1 百万元,主要来自销售以下智能服务机器人及智能服务机器人解决方案:1、教育智能机器人及智能机器人解决方案;2、物流智能机器人及智能机器人解决方案;3、其他行业定制智能机器人及智能机器人解决方案;4、消费级机器人及其他硬件设备。
招股信息:
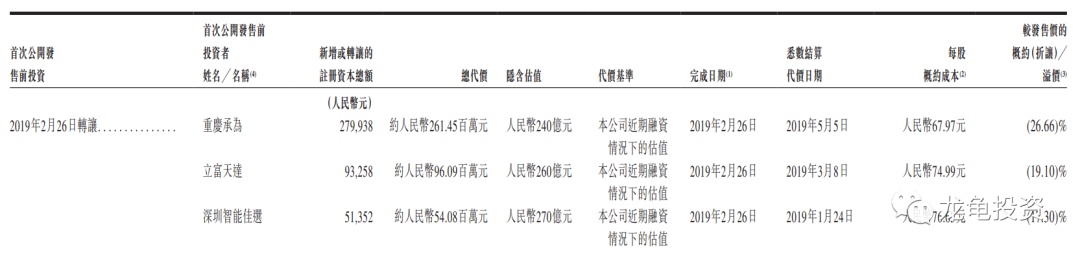
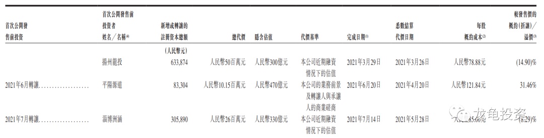
IPO 前投资者:
公司 IPO 前完成多轮融资,截至最后一位 IPO 投资者完成日期为 2023 年 5 月。每股成本 78.88 元人民币,较发售价折让 14.90%,IPO 前投资者禁售期 12 个月。
公司本次引入一位基石投资者,投资金额 5 亿人民币,约合 5.45 亿港元,按下限定价,基石占比 56.2%;按中位数定价,基石占比 47.8%;按上限定价,基石占比 41.6%;基石禁售期 6 个月。
保荐人:
公司本次由国泰君安独家保荐,稳价人亦由国泰君安担任,国泰君安最近几个项目表现一般,首日勉强没破发,保持平盘。
财务情况:
营收:2020 年营收 7.4 亿人民币,2021 年营收 8.17 亿人民币,2022 年营收 10.08 亿人民币,2023 年截至 6 月 30 日最近 12 个月营收 9.89 亿人民币;
毛利:2020 年毛利 3.31 亿人民币,2021 年毛利 2.56 亿人民币,2022 年毛利 2.94 亿人民币,2023 年截至 6 月 30 日最近 12 个月毛利 3.08 亿人民币;
期内净亏损:2020 年净亏损 7.07 亿人民币,2021 年净亏损 9.18 亿人民币,2022 年净亏损 9.87 亿人民币,2023 年截至 6 月 30 日最近 12 个月净亏损 10.20 亿人民币。
一手中签率:
公司全球发售股数 1128.2 万股,每手股数 50 股,截至发稿,超购 1.64 倍,不回拨,甲乙组各 11282 手,预计 5-9 千人参与,一手中签率 100%。
综合点评:
公司主打港股人形机器人第一股。根据财务资料公司的近三年的营收增长有限,上半年还有所下滑。主要收入来源教育智能机器人、物流智能机器人、其他行业定制智能机器人和消费级机器人。占比方面,教育智能机器人从 2022 年上半年的 1.78 亿人民币占比 62.8%,下滑至 2023 年上半年的 7566.8 万人民币占比 29%;物流智能机器人从 2022 年上半年的 4112.9 万人民币占比 14.5%,增长至 2023 年上半年 7680.1 万人民币占比 29.4%;其他定制机器人从 2022 年上半年 927.9 万人民币占比 3.3%,增长至 2023 年上半年的 2224.6 万人民币占比 8.5%;消费级机器人从 2022 年上半年 4676.5 万人民币占比 16.5%,增长至 2023 年上半年 8502.8 万人民币占比 32.6%。
通过财报看到,教育智能机器人受学校影响很大,最近一年这块收入在大幅度下滑,而物流智能机器人营收翻倍,但是过度依赖单一客户,而定制机器人 Walker 系列真人尺寸人形机器人得到快速增长,最后公司目前最大的收入来源于消费级机器人,这块主要是 AiRROBO 系列家居智能设备,如扫地机器人、词典笔、智能笔和阅读灯等产品。扫地机器人第一个想到的就是科沃斯,目前总市值 241.24 亿港元,2022 年营收 153.25 亿人民币,净利润 17 亿人民币,光净利润就是优必选的 2 倍,而优必选按上限定价的话是科沃斯的 2 倍?
然后人形机器人网上找了一下数据,就品牌而言阿尔法蛋排名第一,优必选排行第三,萤石排第五,萤石网络刚好也是 A 股上市公司,拿来对比,萤石网络总市值 280 亿港元,2022 年营收 43.06 亿,净利润 3.33 亿。怎么比较都是贵。
再看资金方面,本次募集资金 9.70-13.09 亿港元,上下限定价溢价 34%,基石投资者锁定按下限定价算56.2%,公开流通部分 4.24 亿不算小。如果上限定价则流通 7.6 亿。保荐人稳价人一般般,这种大块头,又是各种吹,大概率上市后小涨小跌收盘。其实没什么参与的意义。这次就不继续随波逐流。
牛榜评级:铜牛
申购计划:
数据没任何吸引力,要说稀缺性,好像公司也没有什么特别牛逼的技术,遵循自己内心真实的想法,放弃申购。
$UBTECH ROBOTICS(09880.HK)
免责声明:投资有风险,参与需谨慎,文中涉及标的,仅为个人操作记录,并不够成投资建议,如因此投资产生亏损,概不负责!如本文对你有帮助,请帮忙点赞、再看、分享给身边有需要的朋友,非常感谢!
The copyright of this article belongs to the original author/organization.
The views expressed herein are solely those of the author and do not reflect the stance of the platform. The content is intended for investment reference purposes only and shall not be considered as investment advice. Please contact us if you have any questions or suggestions regarding the content services provided by the platform.

