
“北交所” 潜在投资机会及胜率分析!

“专精特新”、北交所无疑是近期市场最为火爆的话题,直接平移到北交所的新三板精选层股票在消息披露后纷纷 “旱地拔葱” 式上涨。
此前一些 “专精特新” 的中小企业,由于财务指标不满足创业板、科创板的要求,且国内创投机构喜欢投 “晚” 不投 “早”,在融资发展的道路上困难重重。
近期落地的《北京证券交易所股票上市规则 (试行)》(征求意见稿) 规定北交所发行人申请在北交所公开发行并上市,市值及财务指标应当至少符合下列标准中的一项:
一是预计市值不低于 2 亿元,最近两年净利润均不低于 1500 万元且加权平均净资产收益率平均不低于 8%,或者最近一年净利润不低于 2500 万元且加权平均净资产收益率不低于 8%;
二是预计市值不低于 4 亿元,最近两年营业收入平均不低于 1 亿元,且最近一年营业收入增长率不低于 30%,最近一年经营活动产生的现金流量净额为正;
三是预计市值不低于 8 亿元,最近一年营业收入不低于 2 亿元,最近两年研发投入合计占最近两年营业收入合计比例不低于 8%;
四是预计市值不低于 15 亿元,最近两年研发投入合计不低于 5000 万。
较创业板、科创板有了大幅松绑。
纵观全球发达国家,也均在经济转型期间选择了提高直接融资比重的方式。
那么北交所的成立投资者需要注意哪些方面?潜在的投资机会、胜率如何呢?容教主为大家娓娓道来!
一、开户及交易篇。
以往新三板的最大症结在于流动性,即使设立 “精选层” 后流动性也没有出现显著提高。本次北交所从开户环节就有极大的 “松绑”。
(一)个人、机构投资者开户门槛降低。
此前新三板一类投资者,需要前 10 个交易日,证券资产大于等于 200 万元(可交易精选层、创新层、基础层股票);
新三板二类投资者,需要前 10 个交易日,证券资产大于等于 100 万元(可交易精选层、创新层股票)。
以上两者均需 2 年及以上投资经验,并需要有相关工作经验或者高管经验,无形之中隔绝了众多投资者。

而北交所开户只要求前 20 个交易日,证券资产大于等于 50 万元,2 年投资经历。
对于法人机构来说,北交所无资本要求。门槛的大幅降低自然会为北交所带来更多的流动性。
10 月 13 日,锦好医疗、广咨国际、恒合股份、海希通讯、广脉科技 5 只新股发行结果出炉。这 5 只新股也是 9 月初北交所官宣后,首批发行的精选层新股。结果显示申购户数从官宣北交所前的 6 万多户,暴涨至 18.52 万户,侧面也反映了北交所受关注度提升,流动性大幅改善的预期。
(二)交易方式与沪深类似。
北交所采取了和沪深交易所类似的竞价交易原则,即:
9:15-9:25 为开盘集合竞价时间,投资者可以申报限价单(其中 9:20-9:25 之间不能撤单);
9:25-9:30 系统不接收任何订单;
9:30-11:30 以及 13:00-14:57 投资者可以使用限价、市价两种方式参与交易;
14:57-15:00 属于收盘集合竞价时间,同样只接受限价单,不能使用市价单,也不能撤单。
(三)价格稳定机制。
北交所新股上市首日不限涨跌幅。盘中成交价格较开盘价首次上涨/下跌达到 30%、60% 时,临时停牌 10 分钟,复牌后继续当日交易。
其余交易日涨跌停幅度为 30%。 连续竞价阶段的限价申报设置基准价格±5%(或 10 个最小价格变动单位,孰高)的申报有效价格范围。
市价申报实施限价保护措施,保护限价应在涨跌幅限制内,但不受申报有效价格范围限制。
二、新三板精选层股票投资机会。
(一)打新收益。
北交所并非现在沪深的市值打新的模式,而是前一个版本现金冻结认购的方式。
最近发行的锦好医疗、广咨国际、恒合股份、海希通讯、广脉科技 5 只新股,网上冻结资金高达 922 亿元,平均中签率为 0.87%,不可谓不高。
参照科创板前几批打新收益率来看,市场对于新兴板的追捧热度较高。且股票上市后有着 30cm 的巨幅波动,游资必然更佳青睐。
(二)精选层股票投资。
精选层将来会直接平移到北交所,也就是说现在精选层的公司以后就是北交所的上市公司。
从精选层中上市以来累积涨幅较大的公司来看:
贝特瑞、德瑞锂电、连城数控均属于新能源板块公司;
吉林碳谷、拾比佰属于新材料板块;
富士达、智新电子等属于消费电子板块。
这些 “长牛” 公司主要来源于 “赛道” 成长性的提升,处于成长前期的普涨阶段。能构建长期增长的 “壁垒” 较少,普通投资者能 “火眼金睛” 成为伯乐的机会更小。


上周五(10 月 15 日)北交所市盈率(TTM)和北交所设立消息公告前 9 月 2 日比较,精选层公司多数出现大幅上涨,流动性提升的利好预期已经反映在股价上。
即使与 A 股同类公司相比较(如 贝特瑞之于$NBSS(600884.SH) 、$Putailai(603659.SH) ),估值多数略高于 A 股存量公司,后续估值抬升的投资机会很小。
(三)创新层等新三板投资。
未来北交所更多的 “黑马” 在于新三板创新层,从创新层脱颖而出进入北交所是真正的 “乌鸡变凤凰”。
但大家也不要忘记新三板还有个名称,即 “股转系统”,挂牌公司的质地自然不如其他交易所公司那么优质。
根据监管层要求,精选层公司必须披露季报,创新层和基础层公司是否披露季报遵循自愿原则(可以自愿披露,也可以不披露,不强求)。如果普通投资者采取 “赌运气” 的方式投资创新层,显然风险是大于机会的。
三、北交所其他潜在投资机会及胜率分析。
(一)持有新三板精选层股权的 A 股公司。
由于 “北交所” 事件属于一次性利好,并非主营收入增长等可持续性利好,A 股的影子股股东们利好相对有限。

如大家想要挖掘 “投机” 的机会,可以关注慕容上面标红持有精选层股权比例较大的几家公司。
不过从控股贝特瑞的$CBG(000009.SZ) 股价走势来看,在前者股价连续上涨后,中国宝安的股价却一直处于调整区间,A 股影子股与对应精选层个股走势的相关性也并不大。
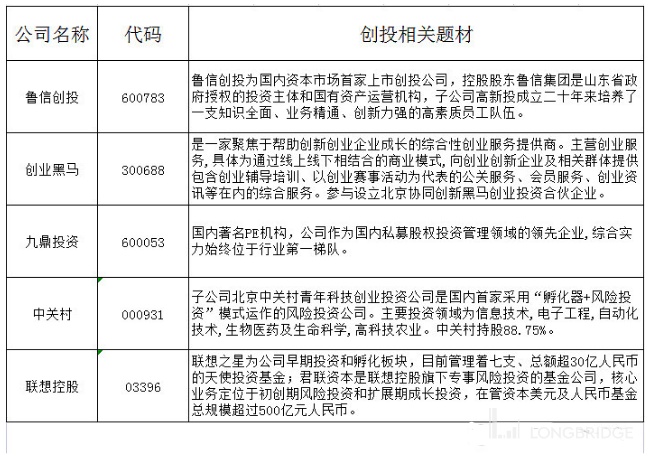
(二)创投公司。
A 股、港股上市公司中有创投业务的较多,现教主只列举出部分主营业务为创投以及概念比较纯正的个股。

如 $LUXIN(600783.SH) 、$JD Capital(600053.SH) 等创投公司,在 2018 年 11 月宣布成立 “科创板” 的几个月时间里上涨数倍。但教主料本次北交所成立相应公司炒作热度不会太高,理由如下:
1.科创板定位是解决技术 “卡脖子” 的难题,成分股中有诸多新兴领域龙头公司,对标$NASDAQ Composite Index(.IXIC.US) ,战略地位要高于北交所;
2.科创板自 2018 年 11 月份获批至 2019 年 7 月开闸,留给资金炒作的时间明显多于本次北交所;
3.9 月份小公司 PMI 下滑幅度快于大公司(大型企业 9 月制造业 PMI 回升 0.1 个百分点至 50.4%,中、小型企业制造业 PMI 出现回落,分别回落 1.5 和 0.7 个百分点至 49.7 和 47.5,位于荣枯线之下),对上游材料、资源价格的上涨,中小公司议价力不足,盈利能力面临短期小高点。
(三)券商板块。
北交所成立,参与机构/个人的增多会使得券商经纪业务增加,同时上市企业增加也会拉动保荐业务的增长。
但券商龙头东方财富的二季度业绩已经率先出现环比下滑,三季度虽然单季净利润继续创历史新高,但前三季度的增速已有所下滑。

年内 1200 多只基金限购,更多基金发行失败,券商代销业务同比将有所下滑。
同时要注意的是,北交所打新对已开通的几大交易所形成 “抽血” 效应,“十一” 长假后 A 股成交量显著下滑。
保荐业务依然没有解决 “价格战” 的问题,券商板块 ROE 的提升是缓慢而长期的过程。
最重要的是美联储很有可能在 11 月开启 “Taper” 的序幕,届时全球流动性拐点即将到来。即使货币政策 “以我为主”,但边际影响不可避免,届时券商板块风险偏好难免回落。
教主认为,北交所对券商板块是为利好,但程度相对有限。
(四)投资新三板的基金产品。
日前相关监管层已下发通知,界定了北交所股票属于国内依法发行上市交易的股票,公募基金可按照合同约定进行投资。与此同时,公募基金参与新三板投资仍参考此前相关指引执行。

截止中报,基金持有精选层公司的资金规模为 8.37 亿元。持有精选层个股的基金公司包括了华夏、南方、富国、招商、工银瑞信、汇添富等。

其中精选层占净值比例较大的有汇添富创新增长一年定开、富国积极成长一年两个。
未来不满足北交所投资门槛的投资者可以借道基金产品,享受政策红利。
不过很遗憾的是,由于上述产品均为定开的原因,短期投资者无法在北交所落地前 “埋伏” 相应基金产品。
后续由于北交所公司涨跌幅波动区间较大,且信息披露、财务水平不够详尽,通过专业机构的 “专精特新” 类基金产品来投资或是普通投资者的最佳选择。
The copyright of this article belongs to the original author/organization.
The views expressed herein are solely those of the author and do not reflect the stance of the platform. The content is intended for investment reference purposes only and shall not be considered as investment advice. Please contact us if you have any questions or suggestions regarding the content services provided by the platform.

