
Total Assets
Posts不押元宇宙,脸书 “非死不可”


最近脸书可谓是承受了颇多的压力,在深陷数据安全诉讼的时候高调宣布进军 “元宇宙”, 赚足了眼球,但随即又遇到全球宕机,Snap 业绩暴雷,而未来还有 IOS 隐私政策之剑悬在头上——这一常常处于舆论风口浪尖的全球社交网络巨头该何去何从?
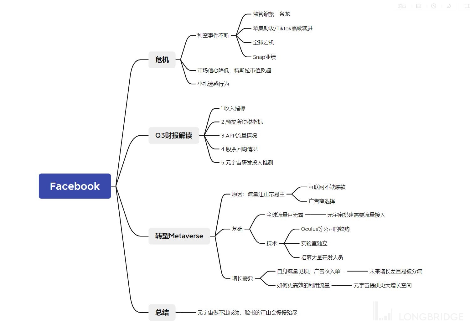
一、危机
人见人爱的 Facebook 在剑桥分析丑闻后人设崩塌,随后更是 “越战越勇”,不断被爆出有用户隐私数据泄露的情况出现,被罚款的案件数量多到都已经让大家麻木了,一看脸书上新闻,多半都是因为被罚款。
当大家以为脸书借钱消灾万事大吉后,前有 TikTok 在短视频领域疯狂吃脸书流量,分掉了大笔广告收益,后有苹果直接在 IOS 中推出了最严格的隐私政策,挥刀直指小扎的广告生意。这边的血压还没升上来,脸书又迎来了两次全球宕机,对品牌的公信度更是一次严重打击(作者那两天 Ins 也死活登不上,还以为是网有问题)。临近发季度报的时候,Snap 前脚直接业绩暴雷,给脸书的股价泼上了最新的一盆冷水。所以,脸书市值在 25 日收盘时被特斯拉超过,马斯克的特斯拉进入万亿市值俱乐部。

关于脸书的争议,永远绕不开小扎一系列的迷惑行为。长久以来扎克伯格的人设给脸书带来黑红黑红的热度,其作为蜥蜴人的民间传说更是经久不衰,甚至在国际上的名声几乎是和马斯克反着来(小扎:我们会收集用户数据用于更好的服务 用户:滚! 马斯克:我们需要用户数据来植入人体芯片 用户:Ohhhhhhhhhhh 酷毙了!)此外,小扎在针对中国盗取美国技术问题的质询会发言上,展现了其当舔狗不成,即刻反咬的姿态,这一点直接断送了其在中国仅存的好印象,把重回市场的可能性从几乎不能降至完全不可能。
小扎一到听证会,所有人便都看着他笑,有的叫道,“小扎,你公司又添罚款了罢!” 他不回答,对法官说,“尊重用户,尊重隐私。” 便排系列用户隐私政策文件。他们又故意高声嚷道,“你一定又泄露了人家的数据了!” 小扎睁大眼睛说,“你怎么这样凭空污人清白……”“什么清白?我前天亲眼见你泄露了欧洲用户数据,被欧盟吊着打。” 小扎便涨红了脸,额上的青筋条条绽出,争辩道,“泄露不能算偷……读书人的事,能算偷么?” 接连便是难懂的话,什么 “AR VR”,什么 “元宇宙” 之类,引得众人都哄笑起来:听证会内外充满了快活的空气。
二、Q3 财报解读
先上一个小扎对于此季度报表的看法:

看来小扎对于本季度的用户增长还算满意,此外也表达了他对于Metaverse 元宇宙业务的信心。 那么接下来看看报表中的亮点数据。

1.广告收入是永远的大头,同比增长了 33%,虽有放缓,但在此体量下仍然是优秀的。值得一提的是,Other Revenue 这一栏增长了 195%!背后的功臣是Oculus,其算是 FB 在 VR 领域的尝试。这次明显增长归功于 Oculus 第二代产品 Quest 2 的成功销售,但财报中也说明了其总体作用有限:

“我们预计 2021 年第四季度的总收入将在 315 亿美元到 340 亿美元之间。我们的展望反映出,在苹果 iOS 14变化、宏观经济和 Covid - 19 相关因素的持续不利影响下,我们在第四季度面临着巨大的不确定性。此外,我们预计第四季度非广告收益将同比下降,因为我们在去年的假日购物季推出了 Quest 2。”
所以作为非广告业务收入,Quest 2 在去年美国黑五期间发售,在今年第四季度业务上的支持性作用会逐渐走低,财报同时也表露出了对于 IOS14 的担忧。
2.预提所得税在本季度同比陡增 378%,现有 8-K 财报中披露税率并未发生明显变动,这一点背后的真实动因可能要等到 29 号 10-Q 的详细报告出来才能一探究竟。假如大家有知道或分析过,请在评论区指教:)

3.流量情况可谓是一片大好,Facebook 这一老牌产品的 DAU 以及 MAU 都保持了同比 6% 的增长,实属难得。同时Family(Facebook 旗下的 APP 全家桶)DAP&MAP 同比增长 11%&12%。尤其是月均活跃人数同比增长比例最高,说明在全家桶的范围内用户粘性也在不断上升。但是,需要一提的是,以上增速环比看来也在不断放缓,新增流量贡献多集中在亚洲国家,在 TikTok 的不断蚕食下,这一光景估计也难维计。

4.脸书在第三季度回购了 143.7 亿美元的 A 类普通股,截至 2021 年 9 月 30 日,之前的股票回购还剩下 79.7 亿美元,然后还将宣布增加 500 亿美元的股票回购授权。看来脸书的管理层估计是要用大量股票回购来稳定市场情绪,可别让股价在系列利空中一泻千里,但从现股价看来,效果有限:股价不上不下。希望后续 500 亿的回购计划能把实现元宇宙版图前的股价给稳住,可别 “出师未捷身先死” 了。
5.此次财报最大的亮点还得是对元宇宙版图的投资。从 2021 年第四季度的结果开始,FB 计划将Facebook Reality Labs(脸书现实实验室),作为单独的报告部分。该实验室将会把大量资源投入到增强和虚拟现实产品和服务中,这是我们开发下一代在线社交体验工作的重要组成部分。该部分的独立披露将提供有关业绩和正在进行的投资的额外信息。

由此可见脸书的元宇宙计划并非是 “造 PPT”,这个独立的报表列示,我们可以大胆预测下 FB 说不定真会改名,改架构,像谷歌一样成立一个新母公司来推进新的业务。
结合其他的财务情况,我们可以更加深入的窥探 FB 的焦虑:

R&D的支出同比增长 32.6%,资产与设备的购入同比增长 16.9%,证券投资同比减少 44.89%。纵使购入资产以及投资现金流中不知道多少与元宇宙开发相关,但我们大致可以看出小扎确实是在下血本做这个事情了,毕竟不会平白无故的买一堆资产来放着。


三、转型 Metaverse
Facebook 提及元宇宙的气势,真有当年李彦宏说百度 ALL in AI 内味儿了,但是那时的百度已经是风雨飘摇了,但脸书现在看来还有一定的缓冲期来准备。
流量的江山常易主,就连小扎都没有觉察到 TikTok 这个程咬金,等到张一鸣壮大时已经无力回天了。所以,你 FB 占领了现有流量的山头,但不敢保证新的山头被开发,互联网从来不缺爆款,哪里有流量广告商就往哪里涌。你的算法再强,也无法垄断广告市场,只依靠流量吃广告的租金终有一天会被其他 APP 蚕食。
这一启示我们也能从百度现阶段的掉队中得出,百度依靠自己搜索引擎的垄断地位吃足了中国互联网的流量,之后则是不思进取,当起了竞价排名的包租公。但进入了移动互联网时代,众多互联网公司通过自己的 APP 直接取代了百度在该领域的功能,瓜分了百度的流量,再加上竞价排名的丑闻彻底把百度打趴下。假如 FB 也像这样当上了包租公,等到哪一天某个领域出现了破坏式创新,再伴随着更加严格的用户隐私监管,其成为下一个百度也不是不可能。(PS:没有喷百度在 AI 阶段的成就,辩证看待哈哈哈,没黑)
小扎现阶段发展元宇宙是很有利的,FB 的全家桶 APP 是当今全球社交流量巨无霸,元宇宙其实简单理解就是对现有网络社交的一次大升级,进入像电影《头号玩家》一样的 VR 世界,但这一切都是要以现有社交网络为基础的。

若是计划成功,现有 APP 就是未来元宇宙流量的接入口,可以轻松实现用户转型。同时 FB 从收购 Oculus 等公司起,其实就是在做技术基础,现在宣布成立独立实验室,还准备招募大量技术人员专攻元宇宙开发,更是打算要把技术基础打稳,抢占技术和市场高地。
元宇宙的转型也将会推动 FB(那会儿说不定已经不叫 Facebook 了,大家且看且珍惜吧哈哈哈)的新增长。现有公司业务&股价,说句实话,已经见顶。除非把中国市场打开还能实现最后一波上涨,不然几乎没有任何明显增长动力,毕竟全世界就那多的人口和看屏幕的双眼。元宇宙能够将网络社交的场合以及情景不断延伸扩张,会伴随无数的利润增长点(比如在 VR 社交中嵌入游戏,说不定能成为游戏公司),这会将现有的广告业务制约彻底打破,让股价再次起飞。

总结
可以这样说,元宇宙事业不成(前提是没找到更有价值的方向下),小扎的社交帝国终将会慢慢殆尽。趁着脸书现有地位,在资本和流量的护航下还有机会实现元宇宙转型,但在成功之前 Facebook 的市值估计很难稳稳的突破万亿美金,股价说不定在回购的进行下会缓慢上升,但也不是长久之计。
小扎人品怎么样我们先不论,但业务能力上确实是一个狠人,在他的掌舵下,希望 FB 能在元宇宙上闯出一片天。假如失败,我们就只能看着脸书吃着自己的流量等待着被另一个新兴巨头取代的一天。
(日本人的中二海报最能概括扎克伯格的矛盾形象)《社交网络》

股价:不出现重大利空和利好,现阶段应该就在 300-360 之间波动,市值也很难稳定的突破万亿,看跌为主。但未来要怎么涨?就要看小扎的表现了......$Meta Platforms(META.US)

TIP:本文为作者拙见,若有不足处,劳请指正:)
不代表任何投资建议
The copyright of this article belongs to the original author/organization.
The views expressed herein are solely those of the author and do not reflect the stance of the platform. The content is intended for investment reference purposes only and shall not be considered as investment advice. Please contact us if you have any questions or suggestions regarding the content services provided by the platform.
