
双抗药物的 “黄金时代” 来临?

这是双抗药物的 “黄金时代”。
强生表示,埃万妥单抗(EGFR/cMet 双抗)在肺部疾病组合的销售峰值为 50 亿美元;翰森制药斥资不超 50 亿元与普米斯扩大战略合作,将 EGFR/cMet 双抗 PM1080(HS-20117)用于开发 ADC 产品。
EGFR/cMet 双抗及 ADC 产品,在奥希替尼耐药后 NSCLC 患者的治疗潜力可见一斑。
2023 年,康方生物借助两款双抗产品实现了年度盈利,其中依沃西单抗(PD-1/VEGF 双抗)到账 5 亿美元 BD 首付款、首个国产双抗卡度尼利单抗大卖 13.58 亿元。反观,PD-1 单抗派安普利单抗,销售额同比下降 56% 为 2.73 亿元。
这一增一减之间,预示着抗体药物市场正在形成大方向的轮转。
01
PD-1 单抗的时代正在落幕?
2023 年,全球排名前十畅销药的销售额均超过 100 亿美元,其中 PD-1 单抗占了两款,分别为默沙东的 K 药、BMS 的 O 药,而且 K 药登顶 2023 年全球药王宝座。
“皇帝轮流做,明年到我家”。换言之,新任全球药王属于 PD-1 单抗。只不过,K 药或将成为史上最短寿的药王。
PD-1 单抗这位 “廉颇” 老矣,尚能饭否?答案是否定的。
K 药之所以能登顶 2023 年全球药王宝座,在于销售额仍持续增长,以 21% 的同比增速达到 250 亿美元,而上一任全球药王修美乐的销售额同比下滑 32.2% 为 144 亿美元。
不过,K 药与修美乐都面临同样的境遇:销售额虽在逐年增长,但增速却在放缓。
2019-2022 年,K 药全球销售额增长率分别为 54.57%、29.72%、19.51%、21.83%。无独有偶,O 药自 2018 年全球销售额增长率达到 36% 后,2019-2022 年分别为 7%、-3%、8%、10%。

销售增速放缓,仅仅是 K 药可能成为史上最短寿药王的其中一个因素。更关键的是,K 药正面临专利悬崖问题,核心专利将于 2028 年到期。
尤其 GLP-1“减肥神药” 司美格鲁肽来势汹汹,2023 年总销售额达约 212 亿美元,与 K 药差距并不大,而且正处于快速爆发阶段,凭借糖尿病和减重适应症,仅用 1 年时间,销售体量就从百亿美元突破至两百亿美元,而 K 药用了 3 年。
前不久,司美格鲁肽新适应症再下一城,获 FDA 批准用于预防超重或肥胖成年人的心脏病发作、卒中和心血管死亡风险,再加上还有 MASH(又称 NASH)、阿尔茨海默症等超 20 项适应症在持续拓展中,市场爆发力不容小觑。
话又说回来,K 药之所以出现增速放缓,是由于全球 PD-1 单抗市场竞争已经相当激烈。如今,君实生物、百济神州的国产 PD-1 单抗均已在美国获批,实现销售出海。

中国 PD-1 单抗市场的竞争尤为激烈。
目前,在国内获批上市的 PD-1/PD-L1 单抗高达近 20 款,在研药物更是多如牛毛,而且随着价格战愈演愈烈,PD-1 单抗总市场规模可能已经出现缩水,曾经高喊的 “千亿赛道梦” 也渐行渐远。
正是在这层背景下,多款国产 PD-1 单抗遭遇 “退货”,康方生物派安普利单抗也出现了增速下滑。
更甚者,其他抗体药物逐渐锋芒毕露,双抗在实体瘤领域展现出比 PD-1 单抗更优的疗效,预示着未来市场的天平或向双抗倾斜。再加上,这几年双抗和 ADC 药物的热度持续攀升,BD 出海交易金额屡破纪录,风头早已盖过单抗。
以上种种迹象表明,PD-1 单抗的时代正在落幕。
02
双抗的 “黄金时代” 来临
旧王已暮,新王当立。
这几年,国产双抗和 ADC 药物频频出海,在总体交易项目和交易金额中占据重要地位。
以双抗为例。根据医药魔方数据库,自 2020 年以来,已经有 14 个国产双抗创新药项目出海,交易总金额达到 221.38 亿美元,引进的海外药企包括罗氏、GSK、阿斯利康等。

在众多出海的双抗项目中,最负盛名的莫过于康方生物将依沃西单抗部分海外市场权益授予 Summit 公司,并以 50 亿美金 + 销售提成的合作方案创下了彼时中国单药对外许可的最高交易金额纪录。
2023 年,康方生物正是凭借到账的 5 亿美元首付款,以及首个国产双抗卡度尼利单抗大卖 13.58 亿元,首次实现年度盈利,羡煞旁 Biotech。
除康方生物外,还有多家国产药企的双抗出海项目达成潜在交易总金额超过 7 亿美元,包括科望医药、普米斯、药明生物和复宏汉霖。
放眼全球市场,目前已有 12 款双抗产品获批上市,其中 FDA 批准了 10 款,获批最多的药企是罗氏(4 个),其次为强生(3 个),另外 3 个分别由安进、辉瑞和艾伯维占据。

从获批时间看,2014 年、2017 年、2021 年均只有 1 款双抗获 FDA 批准上市。直到这几年迎来了密集上市收获期,2022 年、2023 年分别获批 3 款、4 款。
另外,根据医药魔方数据库,目前中国共有 593 条双抗管线(包括上市产品),在全球的 1244 条管线(包括上市产品)中占比近 50%。国内市场中,已有不少双抗产品上市或处于 NDA 阶段,进入爆发期。
2023 年,12 款已上市的双抗产品实现总销售额近 90 亿美元,全球双抗市场规模将冲击百亿美元,其中罗氏凭借 4 款产品独占约 80 亿美元的市场份额,不愧为 “全球双抗一哥”。
目前,双抗领域的 “药王” 宝座,由罗氏 FIX/FX 双抗 Hemlibra(艾美赛珠单抗)占据。Hemlibra 是近 20 年来 FDA 批准的首个用于治疗 A 型血友病的新药,2023 年实现销售额达 41.47 亿瑞士法郎(约合 51 亿美元),同比增长 16%。
从整体上看,双抗和 ADC 的市场体量相差并不大。2023 年,14 款已上市的 ADC 产品实现总销售额 104 亿美元,全球 ADC 药物市场规模首次突破百亿美元。
这主要是由于,目前已上市双抗产品的适应症主要为血液瘤,而 ADC 药物多聚焦市场潜力更大的实体瘤领域。不过,随着双抗在实体瘤的治疗潜力不断释放,市场规模将扩大。
例如,强生的埃万妥单抗是目前全球唯一获批的 c-MET/EGFR 双抗,已于 2021 年获 FDA 批准治疗 EGFR 20 号外显子插入突变非小细胞肺癌患者,且于 2023 年向 FDA 递交了一项大适应症,联合化疗治疗接受奥希替尼治疗期间或之后疾病进展的 EGFR 突变 NSCLC 患者。
凭借这两项适应症,强生在 2023 年投资者日上宣布:埃万妥单抗在肺部疾病领域的销售峰值为 50 亿美元。
据弗若斯特沙利文预测,全球双抗药物市场规模将于 2024 年突破百亿美元门槛,达到 120 亿美元,并预计 2030 年将达到 602 亿美元。毫无疑问,这是双抗药物的 “黄金时代”。
03
必须拿下的阵地:实体瘤
以往,双抗主要聚焦于血液瘤领域,如今适应症已拓展至实体瘤、遗传病和眼科领域。
例如,罗氏的艾美赛珠单抗,就是在遗传病领域开辟市场的双抗 “药王”,另一款双抗产品 Vabysmo(法瑞西单抗)也在眼科领域成功 “拓荒”。
法瑞西单抗是全球首款 VEGFA/ANGPT2 双抗,也是首个用于眼科疾病的双抗药物,目前已获批多项适应症,包括糖尿病黄斑水肿(DME)和湿性年龄相关性黄斑变性(AMD)和视网膜静脉阻塞(RVO),且销售额表现亮眼,2023 年以 324% 的同比增速达到 26.34 亿美元。
无可厚非,双抗必须拿下的阵地是肿瘤领域,尤其实体瘤。
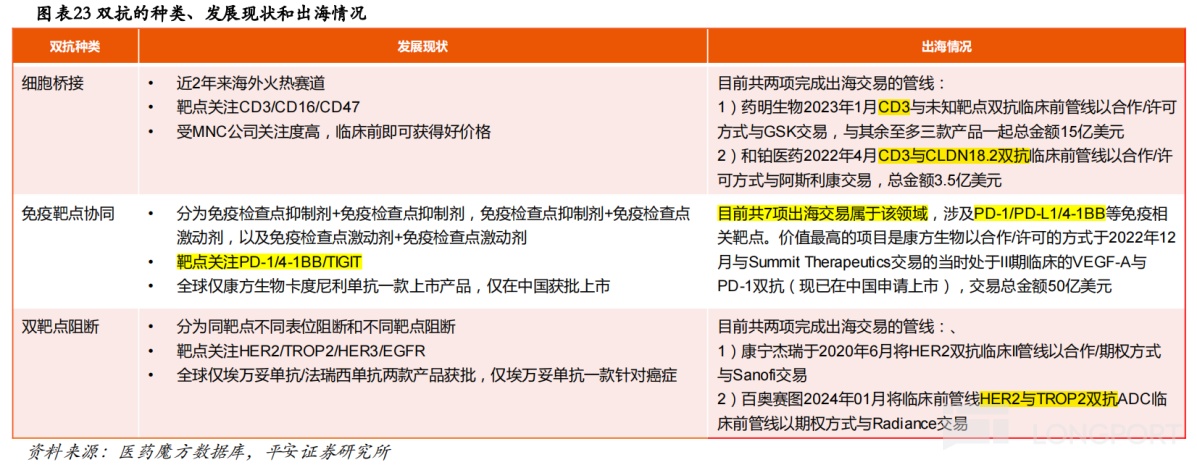
根据医药魔方数据库,自 2020 年以来,已有 14 个国产双抗成功出海,其中有 7 个属于免疫靶点协同双抗种类,涉及 PD-1/PD-L1/4-1BB/TIGIT 等肿瘤免疫治疗靶点。这意味着,海外药企更看中能治疗肿瘤的双抗产品。

例如,康方生物的 PD-1/CTLA-4 双抗卡度尼利单抗,以及达成高额 BD 交易的 PD-1/VEGF 双抗依沃西单抗,都属于免疫靶点协同这一种类。
卡度尼利单抗于 2022 年 6 月获 NMPA 批准上市,用于 2/3L 治疗复发/转移性宫颈癌,目前单药/联合方案已针对胃癌、肺癌、肝癌、宫颈癌等 16 个适应症开展了超 20 项临床研究,包括 6 项 III 期临床研究。
依沃西单抗也在实体瘤领域展现出了极大的治疗潜力,针对肺癌、胰腺癌、乳腺癌等 16 个适应症开展了超 20 项临床试验,包括 6 项 III 期研究正在开展,其中 2 项是由合作伙伴 Summit 主导的国际多中心 III 期研究,4 项为头对头 PD-1 单抗的 III 期研究。

除此以外,目前针对实体瘤的双抗药物类型也层出不穷。
例如,有与康方生物争夺市场蛋糕的:神州细胞在近期启动了PD-1/VEGF 双抗SCTB14 治疗晚期恶性肿瘤的 I/II 期研究;普米斯的PD-L1/VEGF 双抗PM8002,正在开展多项临床试验,包括治疗三阴性乳腺癌、与标准化疗联用治疗不可手术肝细胞癌(HCC)、联合紫杉醇作为小细胞肺癌(SCLC)二线疗法。
另外,布局PD-(L) 1/CTLA-4 双抗的有康宁杰瑞 KN046、百利天恒 SI-B003、科伦药业 SKB337;开发PD-(L) 1/CD47 双抗的有迈威生物 6MW3211、百奥泰 BAT7104、信达生物 IBI322;布局与强生埃万妥单抗同类药物(EGFR/c-MET 双抗)的,包括贝达药业引进的 MCLA-129、岸迈生物 EMB01;开发HER2 双抗的有百济神州泽尼达妥单抗(ZW25)、康宁杰瑞 KN026。
在安斯泰来 Zolbetuximab 开拓 CLDN18.2 赛道后,针对 CLDN18.2 靶点开发的药物类型逐渐增多,涉及单抗、ADC、CAR-T 和双抗,比如有国产药企正在探索CLDN18.2/4-1BB 双抗,包括天境生物 givastomig、普米斯生物 PM1032,针对胃癌、胰腺癌等实体瘤。
04
结语
可见,全球双抗药物的研发已经进入快速成长期,迎来了 “黄金时代”。
在这个美好的时代里,既有罗氏、强生等 MNC 巨头,也有康方生物、康宁杰瑞、百利天恒等 Biotech,更有进军双抗领域的恒瑞医药、中国生物制药和石药集团等传统大药企。
一场大战正在拉开序幕。
$AKESO(09926.HK) $INNOVENT BIO(01801.HK) $ALPHAMAB-B(09966.HK)
参考资料:
1.《康方生物 2023 年业绩:创新药销售创新高,首次实现年度盈利,新药开发再创佳绩》,康方生物 Akeso,2024-03-19
2.《20240308-医药行业中国创新药出海深度报告:晨曦朝霞扬帆起,积厚流光展华章》,平安证券
The copyright of this article belongs to the original author/organization.
The views expressed herein are solely those of the author and do not reflect the stance of the platform. The content is intended for investment reference purposes only and shall not be considered as investment advice. Please contact us if you have any questions or suggestions regarding the content services provided by the platform.

