
Likes Received
PostsWang Jianlin, suddenly betrayed by his 'brothers'

Wang Jianlin seems to be in a tough spot.
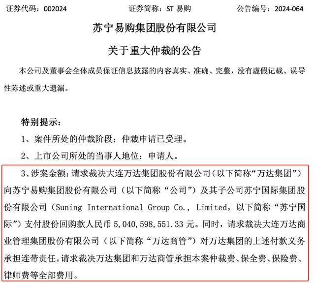
On the evening of October 22, Suning.com suddenly issued an announcement regarding a major arbitration. The announcement stated that the company recently received a notice of acceptance from the China International Economic and Trade Arbitration Commission, and its arbitration request has been accepted. The hearing has not yet taken place.
The announcement stated that Suning.com requested Dalian Wanda Group Co., Ltd. to pay Suning.com Group Co., Ltd. and its subsidiary Suning International Group Co., Ltd. a share repurchase amount of RMB 5,040,598,551.33.
At the same time, Suning.com requested that Dalian Wanda Commercial Management Group Co., Ltd. (hereinafter referred to as "Wanda Commercial Management") assume joint liability for Wanda Group's aforementioned payment obligations.
Why the sudden move?
The feud between Suning and Wanda began ten years ago.
Looking back, Wanda Commercial landed on the Hong Kong Stock Exchange in February 2014. Shortly after the listing, Wang Jianlin began planning a major move to privatize Wanda Commercial and prepare for an A-share listing, as he believed Wanda Commercial was severely undervalued in the Hong Kong market.
Taking action immediately has always been Wang Jianlin's style.
In September 2016, Wang Jianlin successfully privatized Wanda Commercial and signed a VAM agreement, stipulating that if Wanda Commercial failed to list on the A-share market within two years, he would repurchase all shares from the privatization investors.
However, due to drastic changes in the market environment, Wanda Commercial's A-share listing plan failed, and Wang Jianlin's VAM agreement also fell through.
In a tight spot, Wang Jianlin urgently sought help from his "brothers." In January 2018, Tencent, Suning, JD.com, and Sunac became strategic investors, acquiring approximately 14% of the shares held by investors introduced during Wanda Commercial's H-share delisting for RMB 34 billion. Among them, Suning spent RMB 9.5 billion to acquire about 4.02% of Wanda Commercial's shares.
After the privatization and delisting, Wanda Commercial was renamed Wanda Commercial Management Group and returned to Hong Kong. In October 2021, it submitted an IPO prospectus to the Hong Kong Stock Exchange under the new entity Zhuhai Wanda Commercial Management.
However, the market took a sudden turn, and Wanda's Hong Kong IPO plan also failed. In October 2021, April and October 2022, and June 2023, Zhuhai Wanda Commercial Management submitted IPO prospectuses to the Hong Kong Stock Exchange four times, all of which expired.
Suning.com believes that Wanda Group and Wanda Commercial Management violated the terms of the "Strategic Cooperation Agreement" and triggered the share repurchase clause in the agreement. Wanda Group and Wanda Commercial Management refused to rectify the situation and delayed the share repurchase, prompting Suning.com to apply for arbitration with the China International Economic and Trade Arbitration Commission based on the actual situation and the terms of the agreement, requesting Wanda Group and Wanda Commercial Management to repurchase some shares and pay the corresponding repurchase amount.
It is worth mentioning that after the announcement was released, a "war of words" broke out between Suning and Wanda.
A source close to Wanda stated that Suning had no basis for requesting Wanda to repurchase the shares and that Wanda had no obligation to do so. According to the investment agreement previously signed by both parties, Suning's request for Wanda to repurchase the shares was unfounded, and Wanda was not in breach of any agreement.
In response, Suning.com stated on October 23 that the company was exercising its legal rights, the arbitration case had been accepted, and it would follow the arbitration procedures in accordance with the law.
"Brother" Betrayal
Misfortunes never come singly. Suning is not the only one asking Wang Jianlin for money.
A few days ago, Yonghui Superstores also issued an announcement stating that as the buyer, Dalian Yujin Trading Co., Ltd. (hereinafter referred to as "Dalian Yujin"), failed to pay the fourth installment of the equity transfer fee for Dalian Wanda Commercial Management within the agreed time, the company had sent a letter demanding immediate payment and would file for arbitration to pursue legal action against Dalian Yujin and Wang Jianlin, among other guarantors.
According to the disclosure, in December last year, Yonghui Superstores sold 389 million shares of Wanda Commercial Management to Dalian Yujin for RMB 4.53 billion. In July this year, both parties adjusted the payment method, dividing the remaining RMB 3.839 billion transfer fee into eight installments, with Wang Jianlin and others providing personal guarantees. The fourth installment was due on September 30.
As of now, Dalian Yujin has only paid the first three installments, with the unpaid amount still exceeding RMB 3.6 billion.
Who is Dalian Yujin?
Public information from Tianyancha shows that the company is wholly owned by Dalian Yifang Group Co., Ltd., whose actual controller is Sun Xishuang.
From public channels, Sun Xishuang and Wang Jianlin have a close cooperative relationship.
In 2015, when Wanda Commercial (later renamed "Wanda Commercial Management") was listed on the Hong Kong Stock Exchange, Sun Xishuang held 6.3% of the shares, making him the only individual shareholder with a stake exceeding 5%.
Sun Xishuang once said, "Wang Jianlin is a man of action. Investing in Wanda is investing in Wang Jianlin himself."
According to insiders, "Yifang Group has participated in many of Wanda's overseas projects."
Currently, Sun Xishuang is also in a difficult situation. In April this year, Yifang Group became a subject of enforcement, with an enforcement amount exceeding RMB 460 million.
Legal experts said that since Dalian Yujin failed to pay the RMB 300 million equity transfer fee to Yonghui Superstores as agreed in the contract, Dalian Yujin is likely in breach of contract. If there are guarantors, the court may rule that the guarantors must pay the share repurchase amount. If neither Dalian Yujin nor the guarantors can pay, Yonghui Superstores may apply for compulsory enforcement of the equity transfer fee against Dalian Yujin and the guarantors based on the arbitration ruling.
Wang Jianlin, How Did It Come to This?
There was a time when Wang Jianlin's influence in China's business world was unparalleled. He topped the list of China's richest people multiple times, and at his peak (2016), his personal wealth reached RMB 170 billion.
It is lamentable that with Wanda Group's failed IPO and continuous financial crises, Wang Jianlin's former glory has long since faded.
In recent years, headlines about Wanda and Wang Jianlin have always been about selling Wanda Plazas, selling assets, and raising funds. According to incomplete statistics, Wang Jianlin sold at least 8 Wanda Plazas in 2023, and the pace of sales in 2024 has been even faster, with 26 Wanda Plazas sold so far.
On October 14 local time, Legendary Entertainment in the U.S. announced that it had repurchased the remaining equity held by Dalian Wanda Group in the film company and would be wholly owned by Apollo Global. However, Legendary Entertainment did not disclose the financial details of the transaction.
Wang Jianlin's large-scale asset sales have been widely interpreted as a desperate move to resolve the company's debt crisis, but Wang Jianlin himself explained it as a strategic adjustment to shift to a "light asset" model.
Industry insiders believe that to alleviate pressure, Wang Jianlin has entered a "sell, sell, sell" mode. To address the company's debt issues, selling assets is undoubtedly the most direct and fastest way for Wanda to raise funds.
The failure of the VAM agreement and Zhuhai Wanda Commercial Management's aborted IPO was undoubtedly a "heavy blow" to Wang Jianlin.
As of the end of June this year, Wanda Group's interest-bearing debt amounted to RMB 137.561 billion, of which RMB 30.269 billion is due within one year. This means Wang Jianlin still faces enormous debt repayment pressure in the future.
Now, with Suning suddenly making demands, Wang Jianlin's debt repayment pressure has only increased.
The copyright of this article belongs to the original author/organization.
The views expressed herein are solely those of the author and do not reflect the stance of the platform. The content is intended for investment reference purposes only and shall not be considered as investment advice. Please contact us if you have any questions or suggestions regarding the content services provided by the platform.
