
AI pharmaceutical company endorsed by Huang Renxun, English Silicon Intelligence, updates prospectus | Jianzhi Research

AI 製藥,將成為 AI 領域最重要的應用突破領域之一。
2024 年 3 月 27 日,成立於 2014 年的 AI 製藥公司 InSilico Medicine(英矽智能) 向港交所更新 IPO 招股書,離成為亞太地區首家上市的 AI 製藥公司更近了一步。
英矽智能在 AI 輔助藥物研發領域的出色表現,獲得了英偉達 CEO 黃仁勳的高度讚揚。作為一家伴隨 AI 技術成長 10 年的公司,英矽智能最近在權威學術期刊《Nature Biotechnology》上發表的研究成果,更是令黃仁勳為之振奮。
(點擊視頻觀看)
生成式 AI 革命催生新藥研發新範式
在近日的英偉達 GTC 大會上,CEO 黃仁勳多次強調 AI 在製藥領域的重要性。
黃仁勳一直堅信 AI+ 醫療的巨大潛力。15 年前,他就關注到計算機輔助藥物發現的能力。最近,黃仁勳更是大膽預言,未來人人都無需學編程,未來人類生物學將是最有用的學科。
在英偉達 GTC 大會主題演講中,黃仁勳指出,10 年後的 AI 不僅能理解文本、視頻,還能解讀蛋白質、基因和腦波,這將是生成式 AI 最具革命性的領域。
傳統藥物研發成本高昂,週期冗長。據統計,全球藥企每年藥物發現投入超 2500 億美元。
華爾街見聞·見智研究曾在文章《製藥界的 61 億美元瓶頸:AI 來解?| 見智研究》中提及,2023 年 10 月發佈的一項研究顯示,大型製藥公司從零開始將一種藥物上市的平均成本已超過 61 億美元。而此前市場估計的這一數字普遍在26-28 億美元。
英偉達副總裁 Kimberly Powell 在剛剛結束的 GTC 大會上預測,隨着 AI 技術發展,藥企研發支出將越來越多地轉移到算力和軟件上。AI 有望極大降低新藥研發成本,縮短藥物上市週期。
英矽智能 Nature 子刊重磅論文:如何用生成式 AI 製藥?
2024 年 3 月,英矽智能在在頂級學術期刊《Nature Biotechnology》發表重磅論文,全面闡述了其首款由生成式 AI 發現和設計的潛在 “全球首創”(first in class)TNIK 抑制劑,用於治療特發性肺纖維化 (IPF) 的 INS018-055 研發歷程。這款候選藥物從人工智能算法開發到完成 2 期臨牀試驗,其臨牀前實驗和臨牀試驗數據首次對外披露。

論文詳細介紹了該藥物的發現和優化過程:
- 利用 Pharma.AI 平台下的靶點發現引擎 PandaOmics,通過深度特徵合成、因果推斷和通路重建,提名了一系列潛在抗纖維化靶點;
- PandaOmics 的 NLP 模型分析海量文本數據,鎖定 TNIK 作為治療特發性肺纖維化 (IPF) 的新穎靶點;
- Chemistry42 平台結合 40 多種生成化學算法和 500 多個預訓練獎勵模型,根據結構性藥物設計策略生成並優化新穎化合物,得到候選藥物分子 INS018_055;
- 整個過程中僅合成測試不到 80 個分子,大大提高了效率。INS018_055 在臨牀前和 1 期試驗中均表現出良好療效、安全性及藥代動力學特徵。
從 PandaOmics 提名 TNIK 靶點到 INS018-055 被提名為臨牀前候選化合物,僅用 18 個月,凸顯了 AI 驅動藥物發現的高效性。
目前該藥已在中美開展 2 期臨牀研究,這也成為全球首個利用生成式 AI 發現及設計進入臨牀 2 期的藥物。根據相關數據,全球只有 2 款治療特發性肺纖維化 (IPF) 藥物上市,預計 2025 年全球 IPF 市場達到 50 億美元。
此次招股書同樣披露 Pharma.AI 多項升級,進一步加速 AI 藥物發現。
本次主要更新的功能包括:。
- Copilot 架構:深度植入大語言模型,用户可通過自然語言指令串聯多平台功能,執行靶點識別、分子生成等任務;
- ADMET 預測器:機器學習模型集成應用,預測小分子的關鍵吸收、分佈代謝、排泄和毒性(ADMET)特性;
- AIChemistry:使用深度學習根據分子結構和模擬特徵預測結合自由能。
在 Pharma.AI 加持下,英矽智能近期連續提名多個創新靶點臨牀前候選化合物,覆蓋抗腫瘤、抗纖維化等多個適應症。
2023年12月,英矽智能提名兩款臨牀前候選化合物:
- 第二代 DGKA 抑制劑:Pharma.AI 賦能進一步優化選擇性與安全性,有望用於治療 anti-PD-1/PD-L1 耐藥實體瘤;
- 口服高選擇性共價 FGFR2/3 抑制劑:可用於"不限癌種"實體瘤治療,在多個 FGFR2/3 驅動藥效模型和高頻突變耐藥模型中展現優越療效。
2024年2月,英矽智能利用自研生成化學引擎 Chemistry42 分子生成與優化能力,再次提名臨牀前候選化合物:
具有獨特分子骨架的潛在"同類最佳"高選擇性 KIF18A 抑制劑;該化合物可選擇性殺傷染色體不穩定癌細胞,為腫瘤治療提供創新策略。
除了新藥研發,英矽智能還發布了基於 ChatGPT-4 Turbo 和自研大語言模型 (LLM) 開發的PaperGPT論文解讀引擎。通過語言對話功能,該引擎可提供與論文相關問題的專業解答,讓普通讀者也能輕鬆理解前沿科研成果。
生成式 AI已經在英矽智能的多個業務中發揮獨特作用。
AI 製藥公司,在經營指標上轉好
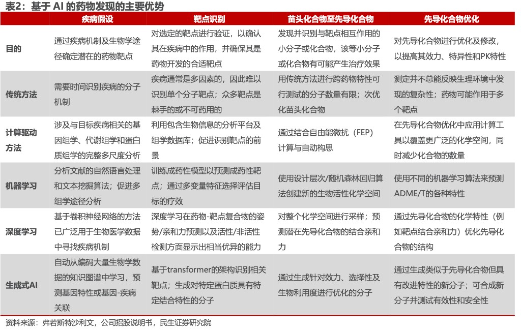
新藥研發主要包含藥物發現、臨牀前和臨牀三個階段。
藥物發現的成功率較藥物開發相對較高,但從靶點至苗頭化合物至先導化合物優化過程中,藥物發現的整體成功率僅有 51%。
臨牀前研究通常涉及動物模型研究以評估毒理學及其他參數、化學合成及藥物配方的優化以及確保批准開始臨牀試驗所需的其他研究。
臨牀試驗需要在健康受試者和患者中進行連續試驗來確定藥物安全性及療效,從而確保獲得監管部門批准。整體成功率只有 12.9%。

面對研發投入高、回報率低的雙重挑戰,許多製藥企業正轉向 AI 輔助藥物發現,以降本增效。
但從全球代表性 AI 製藥公司的財務數據看,行業仍處於快速增長的投入期,不過已有向好趨勢。

以獲得英偉達 5000 萬美元投資的 Recursion 為例,
- 公司成立以來,着力通過數據積累建立優勢。目前已擁有超 25PB 醫藥生化數據,成為其核心資產;
- 在一個自動化倉庫中,Recursion 每週進行數百萬次實驗,不斷充實數據庫;
- CEO Chris Gibson 透露,其目標是建立一個描述生物學和化學交互的基礎模型,有望從根本上改變藥物研發全過程。
Recursion 目前市值最大,達 43.88 億美元,但從營收和現金流來看,公司仍處於投入期,但收入增長趨勢已經顯現。
見智研究曾在《製藥界的 61 億美元瓶頸:AI 來解?| 見智研究》中介紹,AI 製藥行業有三種不同的商業模式:
- AI SaaS:提供 AI 藥研平台和軟件私有部署,實現客户數據利用;
- AI CRO:直接提供基於自有數據 AI 模型輸出的藥物發現結果;
- AI biotech:利用自有數據和 AI 技術自主研發新藥。
與 Recursion 類似,英矽智能依靠從軟件授權、合作研發到管線授權的商業模式閉環,已出現收入和現金流拐點。
目前公司Pharma.AI 本地化 SaaS 軟件訂閲費用為最高 50 萬美元/年。對外藥物授權也顯示了發展潛力,後續公司隨着更多里程碑收益,造血能力有望持續增強。

財報數據顯示,英矽智能2023 年實現收入 5118 萬美元,同比大增 70%。其中,3900 萬美元來自藥物開發項目對外授權,是營收的主要來源。
與 2022 年相比,英矽智能的經營指標大幅改善:
- 淨虧損減少約 1019 萬美元;
- 經調整虧損收窄約 344 萬美元;
- 經營現金流達 9200 萬美元,實現大幅流入;
- 現金儲備充足,達 1.77 億美元;
- 財年淨現金消耗為 3070 萬美元,低於上一年。
AI 製藥的崛起,折射出全球新藥研發正被 AI 革命重塑。
推動藥物上市是 AI 製藥的下一個里程碑
雖然 AI 製藥公司發展迅速,但真正的門檻依然是上市驗證。不過,這一天的到來已越來越近。

英矽智能進度最快的產品,上文提到的 ISM001-055,用於治療特發性肺纖維化 (IPF) 的創新藥,已進入臨牀 2 期。這也是全球利用生成式 AI 發現並設計進度最快的藥物。
2023 年 6 月,該藥在 IPF 患者中完成首批給藥。這項隨機、雙盲、安慰劑對照研究,旨在評估其安全性、耐受性、藥代動力學和初步療效,計劃在中美近 40 個研究中心同步開展。
與此同時,英矽智能還達成兩個 license out 合作落地,總額超 15 億美元
與 Exelixis 達成 USP1 抑制劑全球獨家許可 (2023.9)
- 合作首付款 8000 萬美元,開啓英矽智能 AI 藥物對外授權先河
- 英矽智能授予 Exelixis 開發和商業化 ISM3091 及其他靶向 USP1 化合物的全球獨家許可
- 未來有望獲得後續臨牀開發、商業化和銷售里程碑付款,以及產品銷售提成
與美納里尼集團達成 KAT6 抑制劑重磅合作 (2024.1)
- 合作總額逾 5 億美元,授予美納里尼新型 KAT6 抑制劑全球獨家開發和商業化權益
- 該新型 KAT6 抑制劑有望用於治療 ER+/HER2-乳腺癌 (約佔乳腺癌患者 70%) 和其他癌症,臨牀前研究已體現出卓越療效和良好安全性
此外,還有多個自研在研新藥進展順利,並另有兩個產品進入 1 期臨牀,並拓展更多適應症
- 與復星醫藥合作開發的 QPCTL 小分子抑制劑獲批進入臨牀,並達到首個臨牀里程碑。(2023.8)
- 口服 PHD 抑制劑啓動 1 期臨牀,用於治療炎症性腸病,該腸道限制性口服小分子抑制劑具有新穎分子骨架和獨特結合模式,在臨牀前研究中已經表現出良好的安全性和顯著的抗結腸炎療效。(2023.11)
AI 正在重塑全球新藥研發格局,AI 製藥的未來已來。正如黃仁勳所言,未來人類生物學將成為最重要學科。AI 將大幅降低新藥研發成本,加速創新藥物問世。
同時,隨着更多 AI 製藥企業登陸資本市場,市場有望獲得更為豐富和多維度的公司經營數據。這將極大拓寬行業認知邊界,為投資者提供更為清晰的 AI 製藥應用認知。
