
Where does Xinkailai come from and what is it doing?

新凱來技術有限公司在灣區半導體產業生態博覽會上受到關注,因其被傳言正在研發用於製造 7 納米及以下高端芯片的光刻機。儘管新凱來未公開承認此項業務,但其展示了多項半導體設備產品,包括刻蝕、薄膜沉積等。新凱來成立於 2021 年,由深圳市國資委全資控股,致力於挑戰多項半導體設備技術。
隨着美國近年來不斷加大對中國的高科技封鎖,光刻機這個原本比較小眾的、應用於芯片製造的半導體設備也日益被大眾所熟知。這是因為,中國目前還造不出 7 納米及以下高端芯片的核心原因之一,就在於無法從荷蘭公司阿斯麥(ASML)進口製造高端芯片的 EUV(極紫外)光刻機,只能靠自主研發,因此,國產光刻機的研發進展有任何風吹草動都容易引發高度關注。
10 月 15 日至 17 日,灣區半導體產業生態博覽會(下稱 “灣芯展”)在深圳舉行。本屆灣芯展,最受關注的公司就是深圳市新凱來技術有限公司(下稱 “新凱來”)。
新凱來成立於 2021 年,由深圳市國資委全資控股。這家年輕的初創公司之所以格外受關注,主要因為,一直有市場傳言稱新凱來在研發用於製造 7 納米及以下高端芯片的光刻機。
新凱來不僅沒有展出光刻機相關信息,事實上,截至本文發稿,新凱來從未在官網、新聞發佈會、科技展會等各種公開渠道上明確承認過有該項業務。
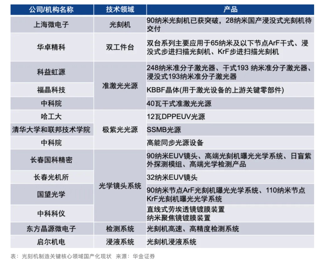
國內公開承認肩負光刻機研製的公司是上海微電子裝備 (集團) 股份有限公司 (下稱 “上海微電子”),其用於製造 90 納米芯片的乾式 DUV(深紫外)光刻機已經實現量產。據證券時報報道,上海微電子 28 納米浸沒式 DUV 光刻機也進入產品驗證階段,但 EUV(極紫外)光刻機仍處於預研階段(2025 年度中國國際工業博覽會,上海微電子首次公開 EUV 光刻機參數圖),需突破光源、光學系統等核心技術。

雖然不涉及光刻機,新凱來正向半導體設備多項 “卡脖子” 技術發起挑戰。本屆灣芯展上,新凱來展示了刻蝕、薄膜沉積、量檢測等 6 大類產品,子公司啓雲方(武漢啓雲方科技有限公司)和萬里眼(深圳萬里眼技術有限公司)分別發佈了 EDA 設計軟件和超高速示波器。
新凱來每大產品系列均以中國名山命名,暗含樹立中國半導體設備高峰之意。
1.外延沉積(EPI)設備(峨眉山系列)
EPI 設備的作用是,通過化學氣相沉積(CVD)技術,在晶圓表面生長一層原子級精密的單晶半導體材料(如硅、鍺硅、碳化硅等),直接決定芯片的性能與可靠性。
EPI 設備是半導體制造中最核心的 “卡脖子” 工程之一,其技術壁壘和市場壟斷程度可與光刻機相提並論。全球前道 EPI 設備市場長期被美國應用材料公司(AMAT)和日本東京電子(TEL)壟斷,合計佔據超過 90% 的份額。
國內 EPI 設備研發起步較晚,目前 8 英寸 EPI 設備性能接近國際水平,主要代表廠商是北方華創,但 12 英寸 EPI 設備仍需依賴進口。
根據新凱來公佈的情況,新凱來 EPI 設備在 8 英寸硅基外延工藝中,膜厚均勻性達到±0.5%,與應用材料同類設備處於同一技術水平。
2.原子層沉積(ALD)設備(阿里山系列)
ALD 設備好比一個納米級的粉刷匠,專門為芯片製造打造原子級超薄、超均勻的薄膜,屬於前道工藝的 “薄膜沉積” 核心環節,是先進製程(7 納米及以下)實現精密結構的關鍵設備。
目前全球 ALD 設備市場由荷蘭先晶半導體(ASM)和日本東京電子主導,兩者合計市場份額超過 60%。
國內 ALD 設備研發始於 2015 年後,目前成熟製程(28 納米及以上)設備已實現量產突破,但先進製程設備依賴進口,主要代表廠商包括新凱來、北方華創 (002371.SZ) 和拓荊科技(688072.SH)。
新凱來薄膜沉積設備 “阿里山” 系列有三款產品。其中,阿里山 1 號是 12 英寸高保形性介質薄膜原子層沉積設備,搭配五邊形平台和 Twin 腔領先架構,覆蓋先進邏輯/存儲前中後段介質薄膜應用場景,滿足圖形化,超薄薄膜,超高深寬比 gap fill 需求,支持向未來先進節點演進。阿里山 2 號是 12 英寸介質刻蝕阻擋層薄膜沉積設備,3 號則是 12 英寸高深寬比金屬柵極原子層沉積設備,均支持向先進節點演進。
3. 物理氣相沉積(PVD)設備(普陀山系列)
PVD 設備的作用是,通過蒸發、濺射等物理過程將金屬或介質材料沉積到晶圓表面,形成導電互連層、柵電極等關鍵結構,其薄膜的電阻率、均勻性和附着力直接決定芯片的電學性能與可靠性。
PVD 設備是半導體薄膜沉積領域的核心裝備,技術壁壘集中於高功率濺射源設計與大面積均勻沉積控制。全球市場長期被美國應用材料壟斷,其市佔率高達 85%,尤其在 12 英寸先進製程的銅互連沉積領域幾乎處於獨佔地位。
國內 PVD 設備研發起步較晚,8 英寸成熟製程設備已實現批量供貨,但 12 英寸先進製程的銅互連 PVD 設備仍主要依賴進口。
國內涉足 PVD 設備的廠商包括北方華創、拓荊科技和新凱來。其中,北方華創是國內 PVD 設備的龍頭企業;拓荊科技主要專注於 CVD(化學氣相沉積)和 ALD(原子層沉積),但其在 PVD 領域也有佈局;公開信息顯示,新凱來推出了普陀山 1 號至 3 號三款 PVD 設備,分別針對金屬平面膜、中道接觸層及後道互連。例如,普陀山 3 號採用多重電磁調控與高離化自電離等離子體技術,實現高質量金屬填孔,其平台架構靈活應對多元應用場景,一代設計支持多代製程。
4. 刻蝕設備(武夷山系列)
刻蝕設備利用等離子體或化學試劑在晶圓表面進行選擇性腐蝕,將光刻定義的圖形精準轉移到薄膜或襯底上,是半導體制造中 “圖形化” 的核心工具。簡言之,刻蝕設備就像一把超級精細的 “雕花刀”,在晶圓上刻出納米級的電路圖案。
國內刻蝕設備研發進展較快,成熟製程(28 納米及以上)的介質刻蝕、金屬刻蝕設備已實現國產化,主要由中微公司、北方華創供應;在 7 納米及以下先進製程領域,中微公司取得關鍵突破,公開表示其生產的高深寬比刻蝕設備已成功應用於國內外領先的芯片製造商的 5 納米及更先進的芯片生產線中。
新凱來刻蝕產品 ETCH(武夷山)系列,包括武夷山 1 號、3 號、5 號共 3 款設備。其中武夷山 1 號 MAS 為電容耦合等離子體 (CCP) 幹法刻蝕設備,實現了射頻全鏈路自主可控,多頻三級同步脈衝滿足三維複雜形貌調控需求;武夷山 5 號為自由基幹法刻蝕設備,採取創新勻氣方案設計,大幅提升刻蝕選擇比。
5. 薄膜沉積 CVD 設備(長白山系列)
薄膜沉積設備通過 CVD 或 PVD 等工藝,在晶圓表面生長或覆蓋特定材料的薄膜層,用於構建芯片的導電層、絕緣層或保護層。簡言之,薄膜沉積設備就像一台 “納米級噴塗機”,為晶圓均勻覆蓋功能各異的薄膜材料,為後續電路圖形化奠定基礎。
薄膜沉積設備是半導體設備中市場規模最大的品類之一,技術壁壘集中於薄膜均勻性、缺陷控制和先進材料適配能力。全球市場長期被美國應用材料、泛林半導體和日本東京電子主導,三者合計佔據超過 80% 的份額。
國內 CVD 設備研發近年來進展顯著,在 28 納米及以上成熟製程的介質薄膜、多晶硅沉積領域已實現國產化,主要由北方華創、拓荊科技供應;在 7 納米及以下先進製程領域的 CVD 設備仍然受制於人。
新凱來 CVD 產品包括長白山 1 號和長白山 3 號。根據新凱來的公開信息,長白山 1 號具備單腔 4-Station 領先架構,長白山 3 號全面覆蓋邏相和行儲金屬化學氣相沉積應用場景,具備創新架構和領先性能,多種工藝高度集成,支持向未來先進節點演進。
6. 量檢測設備(嶽麓山系列)
量檢測設備的作用是,通過光學、X 射線等技術對晶圓製造全流程進行缺陷檢測與參數測量,包括薄膜厚度、線寬、缺陷尺寸等,是保障芯片良率的 “眼睛”,其檢測精度與效率直接決定量產產能與成本。
量檢測設備是半導體設備中國產化率最低的品類之一,技術壁壘集中於納米級缺陷識別與高速信號處理。全球市場長期被美國科磊(KLA)、應用材料和日本東京電子壟斷,三者合計佔據超 90% 的份額。西證券研報指出,國內半導體檢測和量測設備企業起步較晚,主要廠商的國內市場份額由 2019 年的 0.61% 提升至 2023 年的 4.34%。
新凱來量測檢測設備包括嶽麓山系列、丹霞山系列、蓬萊山系列、莫干山系列、天門山系列、沂蒙山系列和赤壁山系列和功率檢測的 RATE 系列產品。
據界面新聞報道,新凱來量測檢測設備實際分兩類,一類是技術難度較高的光學量檢測產品,包括明場缺陷檢測 BFI、暗場缺陷檢測 DFI、表面缺陷檢測 PC 等。公司方面表示,這類產品基本完成客户側驗證,2025 年進入量產狀態。
另一類是國內此前空白但產線必需的 PX(物理和 X 射線)及功率檢測產品,包括原子力顯微鏡量測 AFM、X 射線類量測 XPS、CP(Chip Probing) 測試機等。其中,PX 量測產品已進入量產交付,功率檢測產品也進入了規模應用。
據《南方日報》報道,新凱來量檢測裝備產品線總裁酈舟劍接受採訪時曾表示,新凱來量檢測裝備在核心零部件上均實現了國產化,每一個突破在 2021 年之前曾被視作難以逾越的高山。
綜合來看,新凱來的主要產品線集中在半導體制造中最複雜、技術壁壘最高的前道(Front-end)工藝。
本屆灣芯展上,新凱來子公司萬里眼自主研發的新一代超高速實時示波器也很受業界關注。
據公開消息,萬里眼首席執行官劉桑表示該公司之所以將目光瞄向示波器領域,一是因為從瓦森納協定到美國的出口管制,西方國家禁止向中國出口 60GHz 以上的實時示波器;二是美國幾年時間裏將 1500 多家國內大學科研機構以及企業納入實體管制清單,導致其無法使用常規使用美國儀器,使得高端的電子測量儀器成為中國電子產業向前發展的關鍵卡點。
萬里眼公司官方信息稱,該公司新一代超高速實時示波器帶寬突破 90GHz,位列全球第二,將國產示波器性能提升到原有水平的 500%,實現多帶產品的跨越,可應用於半導體、6G 通信、光通信、智能駕駛等領域。
劉桑還透露,其系列產品可做到穩定批量向客户提供服務,華為、上海交大等多家機構是其客户。
綜上所述,新凱來及其子公司通過聚焦於 PVD、刻蝕、薄膜沉積等前道核心工藝設備,以及高端量檢測儀器,正力求在多個層面系統性地解決半導體設備產業的 “卡脖子” 問題。
本文作者:周源,來源:財經雜誌,原文標題:《新凱來從哪來,在做什麼?》
