
港股新股 | 奧利奧分銷商、馬來西亞老牌家族企業雙財莊二次赴港,要轉型做自有品牌?

淨利率只有 3% 的雙財莊,也開始謀求轉型。
8 月 13 日,馬來西亞公司雙財莊向港交所遞交招股書,擬於港股上市。
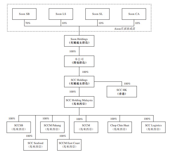
招股書顯示,雙財莊在上市前的股東架構中,控股股東為 Soon Holdings 將持有擬上市公司 100% 的股權,而 Soon 氏兄弟姐妹 SB Soon、LS Soon、SL Soon、CA Soon 分別持有 70%、10%、10% 以及 10% 股份。

其主要業務是在馬來西亞為零售連鎖店及渠道提供服務,擁有逾 1 萬名活躍客户,為客户提供包括食品與飲料及其他產品的多樣化產品組合,涵蓋逾 200 個知名國際及國內第三方品牌及自有品牌,包括奧利奧、吉百利和味之素等等。
公司擁有可提供綜合高效的端對端物流解決方案的區域性倉儲及物流設施平台,於馬來西亞半島所有主要地區在客户周邊戰略性地設立 12 個倉庫,並配備指定冷凍存儲容量約為 4330 立方米的冷鏈設施以及包括大多數冷藏車在內的自有物流車輛。
收入高速增加 現金流強勁
從招股書上看,雙財莊過去三年的營業收入為 4.40、4.97 和 5.65 億林吉特,相當於人民幣 6.72 億元、7.59 億元和 8.63 億元,業績保持高速增長。
毛利率去年略超 14%,仍有提升空間。自有品牌毛利率從 2018 財年的 22.3% 增至 2020 財年的 25.7%,高於第三方品牌毛利率。

經營現金流以及自由現金流增長迅猛,現金以及現金等價物從 2018 年 607.5 萬林吉特(約合 928.02 萬元)增加值 2020 年 1301.2 萬林吉特(約合 1987.71 萬元)。

另一方面,企業的銷售及分銷費用上漲過快,其中主要源於員工成本上升,從而對淨利潤的擠壓非常明顯。過去三年,雙財莊僅實現淨利潤 1833.1 萬、1765.8 萬和 1879.7 萬林吉特,約合人民幣 2800.24 萬元、2697.44 萬元和 2871.43 萬元,2020 年公司淨利率僅為 3% 左右。

抓住本土機遇 聚焦自有品牌
鑑於馬來西亞從傳統市場迅速向大型超市及便利店轉變,公司戰略重點是將食品與飲料產品分銷至大型零售連鎖店。
特別針對尋求規模供應商的大型超市,公司希望通過自有產品創造交叉銷售機會,推動銷售增長及提升客户忠誠度。

根據弗若斯特沙利文報告,預期馬來西亞自有品牌產品領域的市場規模將於 2024 年達到約 26 億林吉特(約合 39.72 億元),自 2020 年起的複合年增長率約為 8.3%。
