
隆基與通威簽訂 442 億硅料大單,硅料爭奪仍激烈丨見智研究

隆基再次鎖定硅料長單,硅料搶購有多熱?
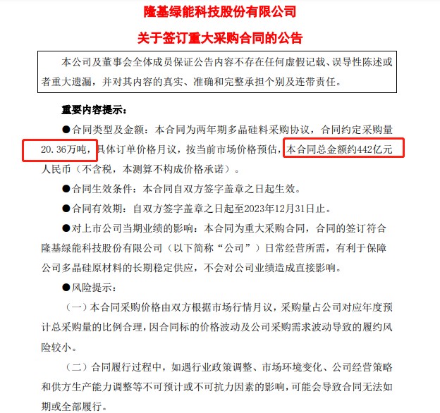
3 月 21 日下午,隆基股份官宣“關於簽訂重大采購合同的公告”。合同為與通威股份簽訂為期兩年多的多晶硅採購協議,合同約定採購量為 20.36 萬噸,按照當前市場價格預估,合同金額約 442 億元。華爾街見聞·見智研究近期在”兩家公司宣佈 316 億硅料新投資,行業暴利還能延續多久?丨見智研究“一文中深入剖析了近一年光伏企業對硅料賽道熱衷的原因。今日光伏龍頭隆基股份再次鎖定硅料採購,可見硅料熱度仍較高,下面見智研究就帶大家深入解讀這一細則:

3 月 21 日,隆基的 8 家子公司(分別為銀川隆基硅材料有限公司、寧夏隆基硅材料有限公司、麗江隆基硅材料有限公司、華坪隆基硅材料有限公司、銀川隆基光伏科技有限公司、保山隆基硅材料有限公司、曲靖隆基硅材料有限公司、騰衝隆基硅材料有限公司)與通威股份的 4 家子公司(分別為四川永祥多晶硅有限公司、四川永祥新能源有限公司、內蒙古通威高純晶硅有限公司、雲南通威高純晶硅有限公司)簽訂了多晶硅料長單採購協議,根據協議,雙方 2022 年 1 月至 2023 年 12 月期間多晶硅料交易數量為 20.36 萬噸。如按照中國有色金屬工業協會硅業分會 2022年 3 月 16 日公佈的單晶高純硅料成交均價 24.53 萬元/噸測算,預估本合同總金額約 442 億元人民幣(不含税)。採購方式仍是鎖量不鎖價、按月議價、分批採購的長單方式。
圖:隆基採購硅料合同情況(不完全統計)

早在 2020 年 9 月 25 日,隆基已經與通威簽訂《合作協議》以保障多晶硅料長期穩定的供需合作意向。2021 年硅料暴漲,由於公司有穩定的供應,所有在硅料量的需求層面並沒有受到多大的影響。如果説去年是硅料供給的嚴重不足導致價格飆升,那麼今年硅料價格目前居高不下主要是需求端火熱所致。即使下半年硅料產能陸續投放,全年很難形成嚴重過剩局面。
所以保障硅料的穩定供應對於硅片生產的穩定性至關重要。近日特變電工、中來股份等新玩家入局硅料賽道,渴望分一杯羹,也是看準了硅料即使遠期產能過剩,近期緊平衡的情況下仍然有利可圖。
根據工信部數據,2021 年硅料產量 50.5 萬噸,硅片 227GW,電池片 198GW,組件 182GW。其中硅料產量同比增長 28.8%。雖然新老企業紛紛擴產,但是由於硅料投產後需要 4-6 個月爬坡期,所以 2022 年新增產量有限,預計全年新增硅料產量 25 萬噸左右,全年累計有效產量約 84 萬噸,假設對應 270GW 左右組件,仍很難嚴重過剩。所以至少對於今年來看鎖定硅料保供應仍是十分必要的。
隆基在硅料供應方面與國內大型硅料企業基本都有合作。通威作為硅料龍頭其產能在下半年以及明年會陸續落地。而隆基作為硅片生產龍頭在當前的形勢下也是有迅速鎖定硅料供應的需求,此舉對於保障其長期經營的穩定至關重要。

